A propósito del edificio identificado como el xenodochium de Masona en Mérida. Aspectos cronológicos y funcionales

ABOUT THE BUILDING IDENTIFIED AS THE MASONA XENODOCHIUM IN MÉRIDA. CHRONOLOGICAL AND FUNCTIONAL ASPECTS

Pedro Mateos Cruz

Instituto de Arqueología de Mérida

Plaza de España 15, 06800 Mérida

p.mateos@iam.csic.es 0000-0001-7903-3929 G-4695-2015

Resumen Tras la publicación en 1995 de un trabajo en el que se planteaba la identificación de un edificio excavado en las proximidades del conjunto arquitectónico de Sta. Eulalia, en Mérida, como el xenodochium construido por el obispo Masona a finales del s. VI, se han venido señalando por parte de algunos autores objeciones relacionadas con la cronología del edificio y con su función específica. En este artículo presentamos los datos arqueológicos que confirman su adscripción cronológica a época visigoda y apuntamos algunos argumentos para continuar identificando el edificio con una construcción de tipo monástico, relacionada con Sta. Eulalia que, según el libro de las Vitae Sanctorum Patrum Emeritensium escrito a lo largo del s. VII, acogió a peregrinos y enfermos pobres de la ciudad.

Palabras Claves Arquitectura de época visigoda, Augusta Emerita, conjunto de Santa Eulalia, urbanismo tardoantiguo.

Summary Following the publication in 1995 of a paper in which a building excavated in the vicinity of the Santa Eulalia architectural complex in Merida was identified as the xenodochium built by Bishop Masona at the end of the sixth century, some authors have raised objections regarding the chronology of the building and its functionality. In this article we present the archaeological data that confirms its chronological assignment to the Visigothic period, and we include a number of arguments that support the identification of the building with a monastic type of construction related to St. Eulalia, and which, according to the book of the Vitae Sanctorum Patrum Emeritensium written throughout the seventh century, was used to shelter pilgrims and poor people with illnesses from the city.

Key Words Visigothic period architecture, Augusta Emerita, architectural complex of Santa Eulalia, Late Antiquity urbanism.

Fecha recepción: 14/10/2020 Fecha aceptación: 29/11/2020

Mateos Cruz, P (2022): “A propósito del edificio identificado como el xenodochium de Masona en”, Spal, 31.1, pp. 426-442. https://dx.doi.org/10.12795/spal.2022.i31.15

Sumario

1. INTRODUCCIÓN

2. EL CONTEXTO URBANÍSTICO

3. CARACTERÍSTICAS ARQUITECTÓNICAS DEL EDIFICIO IDENTIFICADO COMO XENODOCHIUM (fig. 2)

4. LA CONSTRUCCIÓN DEL EDIFICIO: CLAVES PARA SU CRONOLOGÍA

4.1. Los materiales arqueológicos asociados a la construcción del edificio

4.2. Las técnicas constructivas

4.3. La decoración arquitectónica del edificio

5. LA FUNCIÓN DEL EDIFICIO

Financiación y agradecimientos

BIBLIOGRAFÍA

Lista de figuras

Figura 1. Planta esquemática de Augusta Emerita en época tardoantigua. (Realizada por el Consorcio de la Ciudad Monumental de Mérida a partir de los datos aportados por el autor).

Figura 2. Reconstrucción del alzado del edificio identificado como xenodochium. (Realizada por el Consorcio de la Ciudad Monumental de Mérida a partir de los datos aportados por el autor).

Figura 3. 3.1. Detalle de la técnica constructiva de las cimentaciones del ábside del xenodochium. 3.2. Cimentaciones de la basílica de Sta. Eulalia. 3.3. Técnica constructiva del edificio funerario tardorromano. 3.4. Técnica constructiva de la mampostería del xenodochium. 3.5. Edificio emiral de Morería con mampostería unida con tierra. 3.6. Edificio emiral en el que se reutilizan ladrillos y sillares puestos en vertical.

Figura 4. Restos de decoración arquitectónica hallados en el interior del edificio identificado como xenodochium. 4.1. Pilastra. 4.2. Pila bautismal. 4.3. Restos de placa decorativa con motivos geométricos. (Departamento de Documentación Consorcio de Mérida) 4.4. Fragmentos de placa decorativa. 4.5. Fragmento de placa con representación de un ave.

Figura 5. Planta de la vivienda aristocrática del Cuartel de Hernán Cortés en Mérida (según Sánchez et al., 2019).

Figura 6. Plantas comparadas del edificio identificado como xenodochium emeritense (arriba) y del complejo de Katalimmata (abajo) (Keane, 2021, fig. 5).

Figura 7. Vista general del complejo de Katalimmata (fotografía de Eleni Procopiu).

1. INTRODUCCIÓN ^ 

Entre 1989 y 1990 llevamos a cabo una excavación a 200 m de la basílica de Sta. Eulalia, situada en la actual barriada de Sta. Catalina de Mérida, al norte de la ciudad. En la intervención arqueológica, se documentó un área funeraria de origen cristiano cuya cronología estaba encuadrada entre los ss. IV y V de nuestra era. A lo largo del s. V el área fue amortizada, destruyendo la mayor parte de los enterramientos y edificios funerarios. Posteriormente se construyó en ese lugar un edificio que reutilizaba entre sus muros restos de algunas placas con inscripciones, que permitían confirmar tanto el momento de su destrucción como la posterioridad de la edificación, que fue interpretada como el posible xenodochium fundado por el obispo Masona a finales del s. VI. Todos estos datos fueron publicados en las Actas de la IV Reuniò de d’Arqueologia Cristiana Hispánica celebrada en Lisboa en 1992 (Mateos, 1995, pp. 309-316). Se trata de la única publicación hasta la fecha en la que, de forma monográfica, se analizan las características arquitectónicas del edificio de época visigoda, su contexto arqueológico y su posible función. A lo largo de estos años se han realizado algunos trabajos relacionados con la Tardoantiguedad en Hispania donde, de manera puntual, se plantean algunas objeciones relacionadas con la cronología del edificio y el uso al que se dedicó en origen.

En el caso de la cronología, aunque aceptada por la inmensa mayoría de los autores su fecha de construcción a finales del s. VI, Fernando Arce plantea discrepancias interpretando el edificio como un palacio emiral, similar a los documentados en el interior de las murallas y analizados, sobre todo, en el caso de las excavaciones del barrio de Morería por Alba (Alba, 2009, pp. 379-420). Su argumento estriba en la similitud formal y tipológica del posible xenodochium con la planta arquitectónica de dichos palacios emirales, aunque el mismo autor se plantea un problema con su localización extramuros y en la posibilidad de que la pilastra visigoda aparecida en el interior del edificio fuese realmente una pieza reutilizada en época islámica (Arce Sáinz 2020, pp. 663-668).

En cuanto a la función, la mayoría de los investigadores asume su posible identificación con el xenodochium que narra el libro de las Vitae Sanctorum Patrum Emeritensium (Maya, 1992), aunque algunos autores han mostrado sus dudas sobre tal adscripción considerando posible su uso como residencia aristocrática de época visigoda. Así lo señala Javier Arce, en una nota a pie de página en la que plantea la posibilidad de que se trate de un palatium o residencia oficial, aunque reconoce que esto «no pasa de ser una impresión» (Arce Martínez, 2002, p. 187, n.39). A. Chavarría cita a Arce para expresar su duda sobre el carácter del edificio y señala la similitud de su planta con algunos complejos residenciales de esa época «por lo que tal vez se pudiera valorar otro tipo de identificación: una prestigiosa habitación privada o tal vez una residencia construida por el mismo Masona para alojarse en las cercanías de la basílica» (Chavarría, 2010, p. 444). Perich (2014, pp. 205-206), aunque reconoce que podría interpretarse como un xenodochium, señala también como posible que se trate de una residencia aristocrática visigoda ante la riqueza de su decoración y sus características arquitectónicas.

Nuestro objetivo en esta publicación es dar respuesta a las dudas planteadas por estos investigadores, incorporando nuestros argumentos a estas objeciones relacionadas con la cronología y función del edificio. En lo que se refiere a su cronología, analizaremos los contextos cerámicos relacionados con su construcción, así como los restos de decoración arquitectónica que, además de la pilastra ya publicada en su día (Mateos, 1995, p. 312), fueron documentadas en las excavaciones. Por último, analizaremos la técnica constructiva de sus muros y sus diferencias claras y evidentes con las construcciones que caracterizan los llamados edificios emirales emeritenses. En cuanto a su función, destacaremos las divergencias en relación con las residencias aristocráticas conocidas en ese período, sobre todo con la presencia en la nave central de un espacio basilical absidado, y plantearemos otros paralelos más cercanos a una función monástica y asistencial.

2. EL CONTEXTO URBANÍSTICO ^ 

Como ya se ha señalado en anteriores publicaciones, conocemos algunas de las características del urbanismo emeritense de época tardoantigua gracias a las excavaciones realizadas en la ciudad y a los datos aportados por el libro de las Vitae Sanctorum Patrum Emeritensium, un opúsculo escrito en el s. VII en el que se indican algunas características de los edificios emeritenses y de sus pobladores (Maya, 1992). Algunos de los datos aportados por esta obra han sido confirmados por la arqueología. Posteriormente profundizaremos sobre la credibilidad de dicha fuente.

Desde el punto de vista de la arquitectura religiosa, existen dos focos que polarizan la vida de la ciudad en época tardoantigua: el conjunto episcopal y el conjunto arquitectónico de Sta. Eulalia (fig. 1).

Figura 1. Planta esquemática de Augusta Emerita en época tardoantigua. (Realizada por el Consorcio de la Ciudad Monumental de Mérida a partir de los datos aportados por el autor). ^ 

La documentación arqueológica relacionada con el conjunto episcopal se reduce a un grupo de materiales de decoración arquitectónica hallados en el entorno de la actual iglesia concatedral de Sta. María, entre los que se encuentra un ejemplar identificado como una cátedra, sede del obispo (Cruz, 1985, p. 205, nº 182), y un epígrafe de “Santa. María Princesa de todas las Vírgenes”, reutilizado como imposta en la puerta de entrada de la alcazaba árabe, que podría relacionarse con el cambio de advocación de la catedral llamada Sta. Ierusalem (Ramírez y Mateos, 2000, pp. 31-35).

Moreno de Vargas indica la existencia de una piedra “antigua” en una casa cercana a la actual iglesia de Santa María en la que se leía Ierusalem (Moreno de Vargas, 1987, p. 139). A partir de estos datos, la tradición arqueológica emeritense ha relacionado la situación del antiguo conjunto episcopal con la actual concatedral de Sta. María, teniendo en cuenta la aparición en los alrededores de estas piezas y la recuperación de la memoria histórica al hacer coincidir la construcción, tras la reconquista de la ciudad en 1228, de la “iglesia mayor de Sta. María” en el mismo lugar donde antes se ubicaba la catedral de época visigoda.

En Mérida, cerca del foro y junto a la catedral y «...cubierto por el mismo techo...» según nos narran las Vitae, se encontraba el baptisterio, dedicado a S. Juan Bautista. Muy cerca de la catedral y del baptisterio se hallaría, también ocupando el mismo espacio, el palacio episcopal (Vitae, IV. IX. 5).

En cuanto al complejo martirial, funerario y monástico de Sta. Eulalia, los datos arqueológicos los aportan las excavaciones realizadas en la zona. Al parecer, y según señalan las Vitae, el conjunto estaría formado por la basílica, de la que ya se han definido sus características más significativas (Mateos, 1999), escuelas, almacenes, dos monasterios y un hospital para enfermos pobres de la ciudad que también funcionaba como albergue para peregrinos, un xenodochium, fundado por el obispo Masona, según consta en el libro, a finales del s. VI (Vitae V.III.4).

El libro de las Vitae narra la existencia de un monasterio, donde residían los monjes que se ocupaban del mantenimiento de la basílica y se educaba a niños como en el caso de Augusto, Quintiliano y Veraniano (Vitae I.1) Probablemente, a este monasterio pertenecía la inscripción que alude a la domus Eulaliae (Navascues, 1949, n° 348) fechada en el año 638, aunque otros autores la relacionan con el Xenodochium (Fita, 1894, n° 79. Tampoco Trillmich (2004, p. 158) desecha esta idea.

También sabemos de la existencia de otro monasterio, esta vez de vírgenes. El único dato parte de una inscripción fechada en el año 661, que señala una serie de reformas en la puerta del edificio realizadas por la entonces abadesa Eugenia (Ramírez y Mateos, 2000, pp. 30-31, n° 4).

En una zona cercana a la basílica de Sta. Eulalia y probablemente formando parte del mismo conjunto arquitectónico de época tardoantigua, se documentaron los restos de un edificio que en su momento (Mateos, 1995, pp. 309-316) se identificó como el xenodochium fundado por Masona y al que aluden las Vitae en reiteradas ocasiones (Vitae V.III.6).

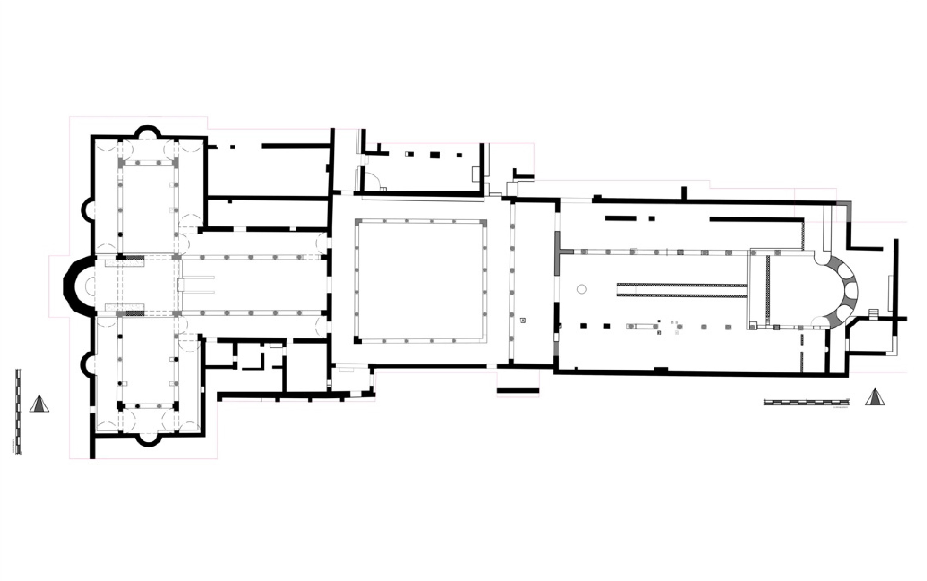
3. CARACTERÍSTICAS ARQUITECTÓNICAS DEL EDIFICIO IDENTIFICADO COMO XENODOCHIUM (fig. 2) ^ 

Las características arquitectónicas y funcionales del edificio han sido analizadas en diversas publicaciones en las que se ha descrito como un edificio orientado en dirección Este-Oeste, planteando dicha alineación a partir de la presencia, en el centro del muro oriental, de una habitación absidada flanqueada por dos habitaciones laterales (Mateos, 1995, pp. 309-316; Mateos, 1999, p. 195).

El ábside está construido con sillares de granito reutilizados, enrasados y acuñados con lajas de pizarra, en una fábrica similar a la de la vecina iglesia de Sta. Eulalia y a otras edificaciones del mismo período documentadas en el interior de la ciudad (Ayerbe y Mateos, 2015, pp. 179-191). Este dato tipológico resulta interesante desde el punto de vista cronológico debido a su similitud con la forma constructiva de la basílica de Sta. Eulalia, reconstruida por Fidel después del 560. Posteriormente analizaremos la problemática de las técnicas constructivas que caracterizan dicho edificio.

Figura 2. Reconstrucción del alzado del edificio identificado como xenodochium. (Realizada por el Consorcio de la Ciudad Monumental de Mérida a partir de los datos aportados por el autor). ^ 

El ábside se abre al oeste a una nave central situada en el eje del edificio, flanqueada por las dos alas del edificio al norte y sur. Dichas alas poseen una estructura simétrica: dos corredores separados entre sí por un espacio presumiblemente abierto o patio. Cabe la posibilidad de que ambas alas del edificio fueran totalmente cubiertas, conformando unas estructuras divididas en tres naves a cada lado del espacio central.

En la nave central, en la entrada del ábside, apareció una pilastra decorada en sus cuatro lados y caída en dirección Noreste-Suroeste, similar a tres de las halladas en la puerta del aljibe de la alcazaba árabe (Cruz, 1985, nos 4, 5, 7 y 8) y que fue descrita en la anterior publicación (Mateos, 1995, p. 312).

Los grandes cimientos de sillares plantean la existencia de una segunda planta sostenida por las columnas. Esta segunda planta podía tener su acceso por las dos habitaciones laterales situadas a Norte y Sur del ábside y que poseen entradas hacia los espacios laterales y no a la nave central. Este hecho plantea la posibilidad de que la nave de eje tenga una sola planta, presumiblemente de doble altura, por lo que incomunicaría las dos alas en la planta superior.

4. LA CONSTRUCCIÓN DEL EDIFICIO: CLAVES PARA SU CRONOLOGÍA ^ 

El estudio de los epígrafes aparecidos durante las excavaciones plantea que el área funeraria se mantuvo en uso, al menos, a lo largo de los ss. V y VI, ya que contamos con 40 inscripciones funerarias fechables en ese período (Ramírez y Mateos, 2000, nos 138-162; Hidalgo et al., 2019, nos 185-196) y que aparecieron en el entorno del edificio. Algunas de estas inscripciones fueron reutilizadas en la construcción de sus muros, por lo que debemos señalar una relación de posterioridad en su fecha de realización con respecto a la de los epígrafes. Al igual que sucediera en la basílica de Sta. Eulalia, este hecho no fue óbice para que durante su construcción se respetaran las tumbas (sobre todo, tenemos constancia de los sarcófagos que dejaron su impronta en las cimentaciones), que se conservaron in situ modificando el trazado de sus muros para su preservación.

En resumen, nos encontramos, por un lado, con una destrucción de numerosos enterramientos del área funeraria cuyos epígrafes fueron reutilizados en la construcción del conjunto arquitectónico y, por otro, con una continuidad de uso de la necrópolis a lo largo de los ss. V y VI, confirmado por el deseo de respetar los enterramientos durante la ejecución de sus muros.

4.1. Los materiales arqueológicos asociados a la construcción del edificio ^ 

Los estratos asociados a la construcción del xenodoquium de Mérida han aportado material cerámico que permite centrar la construcción del monumento también en una fecha post quem al s. V d.C. Esta propuesta cronológica se concluye a partir de las importaciones procedentes del norte de África, concretamente, de ARSW y, en menor medida, sigilatas hispánicas manufacturadas en el entorno del Duero, caso de una Paz 4.32 datada en la primera mitad del V d.C.

El grueso del material cerámico está formado por producciones comunes y de cocina con formas tradicionales (ollas de borde redondeado, cuencos de borde quebrado, jarras…) que no permiten mayores precisiones temporales. También es de resaltar la presencia de algunos galbos anfóricos de procedencia local-regional, así como piezas claramente residuales (fundamentalmente sigilatas altoimperiales, ARSW-C cerámicas comunes de pastas muy depuradas) que se relacionan con el acarreo de sedimentos de otros puntos de la ciudad.

Entre las formas de ARSW-D destacamos la extensa aparición de galbos que no permiten establecer datos cronológicos fiables. Entre las formas datantes, encontramos un borde de un plato del tipo Hayes 61, concretamente, de las denominadas por Bonifay (2004, p. 167) como 61 A/B3. Su cronología ha fomentado un debate controvertido, ya que se han planteado propuestas que van desde 400-420 d.C. (Hayes, 1972, p. 106) hasta fines del V d.C. (Fulford, 1984, p. 49). En el caso de Mérida, estas piezas aparecen de manera abundante desde inicios del V d.C. (Bustamante, 2013, p. 59, UE. 1001).

De igual modo, es de interés la presencia de un borde de un gran cuenco variante Lamb 2/37 en cerámica lucente, cuya dilatada cronología comprende entre 150 y 400 d.C.

El elevado grado de fragmentación de las piezas y la abundante presencia de elementos residuales claramente apuntan al acarreo de piezas, por lo que la cronología de formación de estos estratos se podría haber dilatado en el tiempo.

Es de resaltar el hecho de que, en dichos contextos, no ha aparecido ni un solo fragmento de cerámica emiral, por lo que habría que desechar dicha cronología para la construcción del edificio que, como ya hemos señalado, debe enmarcarse con una fecha post quem a partir del s. V.

4.2. Las técnicas constructivas ^ 

Las características constructivas del edificio lo relacionan también con el período tardoantiguo. Ya hemos señalado la similitud de las cimentaciones de la cabecera del xenodochium (fig. 3.1) con las de la vecina basílica de Sta. Eulalia (fig. 3.2), realizadas ambas con sillares de granito reutilizados acuñados con lajas de pizarra para unificar su tamaño, que eran colocados siguiendo una alternancia, en el caso del xenodochium, de dos bloques a soga y dos a tizón. En cuanto a los muros realizados en opus caementicium, se observa una clara diferencia entre la fábrica del edificio funerario absidado documentado justo al lado (fig. 3.3) y fechado en el s. IV y la de nuestro edificio; en nuestro caso, además de la reutilización del mármol procedente del área funeraria anterior, se utilizan mampuestos de mediano tamaño (fig. 3.4) unidos por argamasa, junto con sillares de granito ocupando las esquinas del edificio o como base de cimentación de las columnas de los espacios laterales. En el otro extremo cronológico, la fábrica de los edificios fechados en época emiral, aunque constructivamente muy distinta entre ellos, los realizados con mampostería poseen una fábrica muy diferente a la de nuestra construcción. En los llamados “palacios emirales” (Alba, 2009, pp. 379-420) los mampuestos van en ocasiones unidos con tierra (fig. 3.5), en general reutilizando una abundante cantidad de fragmentos de ladrillos en el paramento y sillares colocados en vertical, como pies derechos, y con los mampuestos no alineados, con amplia separación entre ellos (fig. 3.6).

Figura 3.1.

Figura 3.2.

Figura 3.3.

Figura 3.4.

Figura 3.5.

Figura 3.6.

Figura 3. 3.1. Detalle de la técnica constructiva de las cimentaciones del ábside del xenodochium. 3.2. Cimentaciones de la basílica de Sta. Eulalia. 3.3. Técnica constructiva del edificio funerario tardorromano. 3.4. Técnica constructiva de la mampostería del xenodochium. 3.5. Edificio emiral de Morería con mampostería unida con tierra. 3.6. Edificio emiral en el que se reutilizan ladrillos y sillares puestos en vertical. ^ 

Uno de los elementos que diferencia las fábricas emirales y las construcciones de época anterior es la dinámica y la peculiaridad de la reutilización. Tras el abandono de la ciudad romana empieza un proceso de reempleo de materiales más ordenado y regularizado, que se limita a materiales concretos que proceden de restos de calzadas y edificios abandonados, gestionados de forma organizada para su desmonte y posterior uso (Mateos y Pizzo, 2020, pp. 55-64).

Este proceso produce un empleo de materiales de tamaño más regular con procedencias homogéneas. Las dimensiones de los elementos constructivos se seleccionan en función de la fábrica del muro que, a diferencia de las construcciones emirales, es más regular tanto en lo referido a los grosores de las estructuras como en lo que hace a la composición del muro. Es evidente que, todavía en los siglos V y VI, los conocimientos técnicos para la realización de los muros recuperan las técnicas romanas.

Como elementos de reconocimiento e indicadores de esta etapa es posible evidenciar, por ejemplo, la uniformidad de los elementos constructivos, incluso en las cimentaciones de los edificios; resulta evidente el uso de un mortero de buena calidad, consistencia y composición, que es utilizado abundantemente en la puesta en obra; también es indicativo de cierta pericia técnica la reducida presencia de cuñas, excepto en casos muy específicos.

Por otro lado, se observa también el tipo de proceso utilizado en la composición del muro, por fases de obra regulares; en el caso de nuestro edificio se emplean como reguladores de la construcción, los sillares de granito, cuya altura influye en la altura de las fases de obra, al igual que en toda la historia edilicia de la ciudad romana.

Debemos destacar, así mismo, la selección del material y su procedencia de contextos abandonados limitados, del mismo modo que el empleo de la sillería de granito regular. Hay que tener en cuenta que en la construcción del ábside del edificio se utiliza todavía la regularidad de la sillería de granito, para una técnica extremadamente precisa y regular que recuerda las construcciones en sillares de época romana. Del mismo modo, destaca el escaso uso de ladrillo romano reutilizado en los paramentos.

Frente a esta forma de construir, los edificios emirales se distinguen por una serie de elementos que caracterizan la edilicia de este periodo. Entre ellos podemos reseñar la irregularidad de los elementos empleados, incluso en las cimentaciones, donde a menudo se utilizan cantos de río dispuestos en “spina di pesce”, o el uso irregular del mortero, generalmente de peor calidad que el de épocas anteriores y escasamente empleado. Las técnicas edilicias son completamente diferentes, ya que emplean cualquier tipo de material descuidando las dimensiones de las piezas y su morfología, destacando la irregularidad en la reutilización de la sillería de granito, extremadamente diferente en talla y dimensiones. Por último, señalamos la abundancia de reutilización de ladrillos en los muros.

Ante este análisis de la técnica edilicia del edificio, debemos concluir que el llamado xenodochium se encuentra ligado a una forma de construir de tradición romana, con claros elementos de reutilización de materiales que acercan su cronología a plena época tardoantigua, con claros ejemplos en la ciudad, y lo alejan de la forma de operar en época emiral en Mérida, por lo que, también desde el punto de vista constructivo, debemos desechar su cronología omeya y encuadrarlo en la cronología visigoda.

4.3. La decoración arquitectónica del edificio ^ 

Un dato fundamental para fechar la construcción de este edificio lo aportan los restos de su decoración arquitectónica, toda ella realizada en mármol, que se han conservado hasta nuestros días. Aparte del uso de basas y fustes de época romana en las columnas de los espacios laterales, debemos destacar la aparición, ya conocida, de una pilastra de época visigoda decorada en sus cuatro lados (fig. 4.1). La basa conserva el dado de apoyo. Dos de las caras del fuste se decoran con motivos vegetales, utilizando roleos que circunscriben palmetas. Dichas palmetas también aparecen en el exterior del roleo. En las otras dos caras, trifolias alargadas enmarcan una columna que posee basa con toro y escocia, fuste sogueado en la mitad inferior y acanalado en la mitad superior y capitel con motivos vegetales esquematizados. El capitel de la pilastra presenta como decoración en sus cuatro caras acantos esquemáticos culminando en un filete con aspas que une dos rosetas de cuatro pétalos (Mateos, p. 1995, p. 312). M. Cruz Villalón (1985, pp. 164-165, 168) relaciona esta pilastra con el grupo 2a, fechando su realización en la segunda mitad del s. VI.

En este artículo presentamos el resto del material de decoración arquitectónica vinculado con el edificio, hasta el momento inédito y que fue hallado en la excavación arqueológica realizada. Algunas decoraciones se conservan en pequeños fragmentos que no aportan información suficiente para definir sus características formales o su cronología, pero contamos con algunas piezas cuyo estado de conservación permite realizar su estudio. Entre ellas destaca la presencia de un fragmento de pila bautismal (fig. 4.2). Se trata de una pieza que conserva restos del ángulo superior, ocupado también por una concavidad, y parte de la propia pila. Estos elementos poseen una interpretación complicada ya que han sido vistos como pilas bautismales, como nichos o como mesas de altar o de ofrendas. Cruz Villalón (1985, pp. 236-237) la asocia claramente con una pila. La interpretación funcional de este tipo de objetos suele asociarse a la imposición de los sacramentos (Barroso y Morín, 1992, pp. 41-46). Esta tipología, que entronca claramente con un uso litúrgico de la pieza, está fechada por su hallazgo en edificios de finales del s. VI o comienzos del s. VII (Ulbert, 1971, p. 170).

También durante las excavaciones apareció un buen número de placas y fragmentos decorados con roleos vegetales y motivos geométricos de tipología claramente visigoda, entre los que destacan ocho elementos decorativos, procedentes de varias placas con una temática similar. Cuatro fragmentos pertenecen a una placa de mármol decorada en su borde por un friso que alterna losanges con tetrapétalas inscritas (fig. 4.3); tetrapétalas con botón central y botones en las enjutas y, por último, espigas. Toda la decoración se encuentra enmarcada entre listeles. La decoración central la formarían roleos, también entre listeles. No es una temática generalizada en la plástica visigoda, pero por ejemplo encontramos composiciones similares en una placa de Beja del siglo VI (Torres, 1993, p. 55, nº 25). El otro conjunto, en este caso una moldura merlonada que enmarca entre listones una decoración idéntica a la de las placas: un friso que alterna losanges con tetrapétalas inscritas; tetrapétalas con botón central y botones en las enjutas (fig. 4.4). Se han conservado cuatro fragmentos. Las piezas están esculpidas en mármol y presentan una decoración muy clasicista que imita la decoración de las pinturas murarias y que debe fecharse en la sexta centuria. Este tipo de motivos se copiará después en la decoración escultórica de Toledo, correspondiéndose con el tipo 1 de Cruz Villalón para Mérida. Fuera de los focos emeritense y toledano estarían en tres piezas de la Mezquita de Córdoba y en un pilar de Sevilla (Barroso y Morín, 2007, p. 265).

Debemos destacar una nueva placa decorada (fig. 4.5), que en esta ocasión reproduce un ave, seguramente un pavo real. Los ejemplos más cercanos son los fragmentos de cancel procedentes de Mérida en el MAN, la placa de Salvatierra de Tormes en Salamanca, la placa de Segóbriga dibujada por Melchor del Prado, actualmente en paradero desconocido, y el fuste ochavado de La Guardia en Jaén. Cronológicamente, son piezas de finales del siglo VI y del VII con paralelos en el arte bizantino contemporáneo, como la placa de Iznik en Turquía y el relieve de Damous-el-Karita, ejemplos que ya hicieron notar en su día H. Schlunk y Th. Hauschild (1978, p. 68: tomado de Barroso y Morín, 1992, p. 61-62).Se podría argumentar la posible reutilización de todas estas piezas en un edificio fechado en época posterior, aunque resulta de difícil justificación teniendo en cuenta que son todas piezas cronológicamente similares, que permiten inferir su pertenencia a un mismo proyecto arquitectónico.

Figura 4.2.

Figura 4.1.

Figura 4.3.

Figura 4.4.

Figura 4.5.

Figura 4. Restos de decoración arquitectónica hallados en el interior del edificio identificado como xenodochium. 4.1. Pilastra. 4.2. Pila bautismal. 4.3. Restos de placa decorativa con motivos geométricos. (Departamento de Documentación Consorcio de Mérida) 4.4. Fragmentos de placa decorativa. 4.5. Fragmento de placa con representación de un ave. ^ 

En conclusión, los argumentos expuestos en estas líneas plantean la coincidencia cronológica entre la decoración arquitectónica y la construcción del edificio para el que se hicieron.

Estas piezas analizadas poseen dos características evidentes. Por un lado, gozan de una cronología común que fecharía su realización a finales del s. VI o comienzos del s. VII, coincidente con la realización de la pilastra citada anteriormente. En segundo lugar, se trata de elementos de carácter religioso, algunos con un marcado uso litúrgico. La aparición de todos estos restos relacionados con el edificio objeto de análisis plantea un dato interesante a la hora de abordar su cronología.

Por tanto, para analizar la cronología de construcción del edificio objeto de estudio hemos valorado los materiales arqueológicos documentados en las excavaciones, los restos de decoración arquitectónica procedentes del edificio y su técnica constructiva.

En cuanto a los materiales cerámicos, éstos no son concluyentes a la hora de definir una cronología concreta, pero debemos reseñar dos de sus características: por un lado, la cronología de época tardoantigua de los fragmentos aparecidos en contextos de construcción, que marcan una fecha post quem a partir del s. V, y, por otro, la ausencia de piezas de época islámica en esos mismos contextos.

El estudio de la técnica constructiva define unas similitudes tipológicas evidentes con los ejemplares de arquitectura tardoantigua documentada en Mérida y unas diferencias estructurales definitivas con la arquitectura que caracterizará la época emiral en la ciudad. Estos dos elementos, a mi juicio, definen claramente la cronología tardoantigua del edificio y desechan, a todas luces, su vinculación con los edificios emirales emeritenses.

En cuanto a los restos analizados de la escultura decorativa relacionada con el edificio, creemos que sus características confirman esta hipótesis y centran aún más la cronología del conjunto, enmarcándola en los últimos años del s. VI o comienzos del s. VII.

5. LA FUNCIÓN DEL EDIFICIO ^ 

A la hora de analizar la posible función del edificio debemos centrarnos en algunos aspectos que nos orientan hacia un uso religioso para dicha construcción.

En primer lugar, los fragmentos de decoración arquitectónica hallados en su interior y que lógicamente formarían parte de su ornamentación se encuentran, en general, bastante deteriorados, por lo que es difícil definir sus características. No obstante, se han documentado una serie de piezas que sugieren un uso público y religioso para el edificio. En primer lugar, un fragmento de pila bautismal con una clara interpretación litúrgica asociada a la imposición de sacramentos, fechada a finales del s. VI o principios del s. VII. Además de la pilastra, constatamos la presencia de diversas placas decorativas asociadas generalmente con este tipo de edificios, todas ellas encuadradas cronológicamente en los últimos años del s. VI y principios del s. VII.

Otro elemento a destacar para definir su uso es el de su contexto urbanístico, ya que el edificio se encuentra ubicado en relación con el conjunto arquitectónico, martirial y monástico de Sta. Eulalia. Además, se localiza en una zona ocupada por un área funeraria que se encontraba en uso al menos en los ss. V y VI y principios del s. VII, a juzgar por los restos de epígrafes documentados durante la excavación. Se trata, por tanto, de una ubicación poco propicia para interpretarlo como un edificio civil, de carácter residencial, como se ha querido apuntar en las publicaciones reseñadas anteriormente. Su propia planta arquitectónica difiere en gran medida de otros edificios residenciales de ese período hallados en Mérida. Ejemplo de ello es la residencia aristocrática documentada en el cercano cuartel de Hernán Cortés (fig. 5), que presenta una planta mucho más coherente con una vivienda y está fechada entre el s. VI y el s. VII (Sánchez et al., 2019, pp. 425-484, fig. 25). De otro lado, dentro del análisis de su planta arquitectónica debemos señalar la presencia de una nave basilical central, con un ábside situado en el lado oriental, que divide en dos lados simétricos el edificio y que le confiere un carácter religioso alejado de otros tipos de construcciones de uso residencial o complejos palaciales (Curcic, 1993, pp. 67-90) y más cercano a los oratorios y capillas de antiguos monasterios documentados en el Mediterráneo (Sastre, 2017, p. 66). Los ejemplos hispanos del palacio episcopal de Barcelona (Beltrán, 2008, pp. 275-291) o del probable palacio documentado en Idanha-a-Velha (Sánchez y Morín, 2016. P. 46), aunque coetáneos, responden a tipologías arquitectónicas diferentes y se encuentran ubicados intramuros, en un contexto urbano relacionado con edificios episcopales.

Figura 5. Planta de la vivienda aristocrática del Cuartel de Hernán Cortés en Mérida (según Sánchez et al., 2019). ^ 

Planteado su carácter religioso y su cronología a finales del s. VI o principios del s. VII, se debe definir una interpretación para el edificio.

En anteriores publicaciones (Mateos, 1995, pp. 315-316; Mateos, 1999, p. 195) se ha señalado su posible uso como un edificio de carácter monástico y asistencial, que formaría parte del conjunto martirial, funerario y monástico de Sta. Eulalia, y se ha vinculado con el xenodochium fundado por el obispo Masona, según se indica en el libro de las Vitae Sanctorum Patrum Emeritensium (Maya, 1992). Lógicamente, se trata tan solo de una hipótesis interpretativa, a partir de una serie de argumentos de carácter histórico y arqueológico.

El opúsculo, fechado en el s. VII, narra la vida y milagros de los obispos emeritenses de los ss. VI y VII y supone un argumento fundamental para el conocimiento de la historia y el urbanismo de la ciudad en época visigoda. Las excavaciones realizadas en el interior de la iglesia de Sta. Eulalia han puesto de manifiesto la fiabilidad de la fuente, confirmando, desde un punto de vista arqueológico, algunos aspectos narrados en la obra como, por ejemplo, la existencia del archidiácono Eleutherius, la reforma en la cabecera de la basílica a lo largo del s. VI o la existencia de una cripta de enterramiento en el transepto «cercana al altar», entre otros datos señalados en la obra (Vitae V.XIII.2, IV.VI.8 y IV.X.9, respectivamente). Por otro lado, hay autores que plantean dudas sobre la existencia de figuras tan importantes en este libro como los obispos Paulo y Fidel que, según S. Panzram (2010, pp. 123-130), serían personajes ficticios inventados por el autor para llenar el vacío documental de los obispos de la ciudad durante la primera mitad del s. VI. Este hecho podría implicar ciertas dudas sobre la credibilidad histórica de los hechos narrados en las Vitae. En este sentido debemos reseñar la aparición de un epígrafe funerario aparecido en el vertedero de las Tenerías que conserva en la tercera línea la parte final del nombre -LIS y EPISC- por lo que podría tratarse de la lápida funeraria del obispo Fidel. El único obispo documentado con dicha terminación sería Martialis, que ocupó la silla episcopal a lo largo del s. III, pero resultarían anómalos tanto el formulario empleado como la paleografía con la cronología del personaje, por lo que debemos desechar tal posibilidad. Ya Ramírez y Mateos (2001, pp. 71-72, nº 32) señalan la eventualidad de que al ocupar la parte baja del epígrafe podría suponerse que encima estaba Paulo, su predecesor (Ramírez y Mateos 2001, pp. 71 y 72, nº 32). Así lo afirma recientemente R. Sabio (2020, pp. 323-330), quien plantea la existencia del epígrafe del obispo Paulo conformando una única lápida con la del obispo Fidel.

La existencia de xenodochia está atestiguada en numerosas fuentes, aunque desgraciadamente no encontramos paralelos arquitectónicos de este tipo de edificios con los que relacionar el de Mérida. Los xenodochia estaban establecidos para la provisión de camas y atención médica para los enfermos, a cargo de un monasterio y dirigidos por el propio obispo. Generalmente estaban destinados a peregrinos y extranjeros. El xenodochium de Platana se instituyó para albergar a cien mendigos en el Campus Martius de Roma. El primer edificio al que aluden las fuentes fue el fundado por el noble Pammachius en Portus. En el s. VII los xenodochia, como los diaconia y los hospitalia, edificios de usos similares, tienen constatado su carácter monástico (Dey, 2008, pp. 398-422).

A pesar de no existir paralelos arquitectónicos documentados con otros xenodochia de esa época, podríamos reseñar la similitud de nuestro edificio con el conjunto martirial y monástico de Katalymmata ton PlaKoton, en Chipre, fechado a comienzos del s. VII (fig. 6). Las semejanzas entre sus plantas parecen evidentes, destacando el espacio litúrgico central absidado, dividiendo las dos alas del edificio de uso habitacional (Procopiou, 2014, pp. 69-98) (fig. 7).

Figura 6. Plantas comparadas del edificio identificado como xenodochium emeritense (arriba) y del complejo de Katalimmata (abajo) (Procopiou, 2014). ^ 

Figura 7. Vista general del complejo de Katalimmata (fotografía de Eleni Procopiu). ^ 

Nuestra posible identificación del edificio como el xenodochium se basa, por un lado, en su cronología, de finales del s. VI o principios del s. VII, es decir, coetánea con el obispado de Masona; por otro lado, en el uso religioso del edificio atestiguado por la decoración escultórica, sobre todo la pila bautismal, la planta arquitectónica con un ábside en el lado oriental dentro de una nave basilical; y, por último, en su contexto urbanístico ligado al conjunto martirial, monástico y funerario de Sta. Eulalia. En cuanto a su planta, sus características arquitectónicas le alejan de un edificio residencial, ya sea un palatium o una vivienda aristocrática y la vinculan con edificios con una función religiosa, martirial o monástica.

Financiación y agradecimientos ^ 

Quisiera agradecer a María Cruz Villalón y a Jorge Morín de Pablos los comentarios realizados al estudio de los materiales de decoración arquitectónica analizados en este artículo. También quiero mostrar mi gratitud a Macarena Bustamante Álvarez, por el estudio del material arqueológico de los contextos constructivos procedente de la excavación del xenodochium, y a Antonio Pizzo por sus observaciones sobre la edilicia del edificio.

Esta investigación se enmarca dentro del proyecto de investigación “El legado monumental de Augusta Emerita: La reutilización arquitectónica en la transformación del paisaje urbano de la ciudad histórica” (HAR2015-64386-C4-4-P (MINECO/FEDER).

BIBLIOGRAFÍA ^ 

Alba, M. (2009) “Los edificios emirales de Morería (Mérida). Una muestra de arquitectura de poder”, Anales de Arqueología Cordobesa, 20, pp. 379-420.

Arce Sáinz, F. (2020) “La reutilización de materiales cristianos en la alcazaba de Mérida: ¿derrota y humillación del cristianismo local?”, en Mateos, P. y Morán, C. (eds.) Actas del Congreso Internacional Exemplum et Spolia, La reutilización arquitectónica en la transformación del paisaje urbano de las ciudades históricas. Mérida (2019). Mérida: Instituto de Arqueología de Mérida, pp. 663-668.

Arce Martínez, J. (2002) Mérida Tardorromana (350-580 d. C.). Cuadernos Emeritenses 22. Mérida: Museo Nacional de Arte Romano.

Ayerbe, R. y Mateos, P. (2015) “Un nuevo ejemplo de arquitectura pública emeritense en época tardoantigua”, en García, J., Mañas, I. y Salcedo, F. (eds.) Navigare necesse est: Homenaje al prof. Luzón. Madrid: Universidad Complutense, pp. 179-191.

Barroso, R. y Morín, J. (1992) “La escultura de época visigoda en la provincia de Salamanca”, Salamanca. Revista de Estudios, 41-73.

Barroso, R. y Morín, J. (2007) Regia Sedes Toletana. El Toledo visigodo a través de su escultura monumental, vol. 2. Toledo: Real Fundación de Toledo y Diputación de Toledo.

Beltrán, J (2008) “Barcino durante la antigüedad Tardía”, en Olmo Enciso, L. (ed.) Recópolis y la ciudad en época visigoda. Alcalá de Henares: Museo Arqueológico Regional de Madrid, pp. 275-291.

Bonifay, M. (2004) Études sur la céramique romaine tardive d’Afrique. BAR International Series, 1301. Oxford: Archaeopress.

Bustamante, M. (2013) La terra sigillata hispánica en Augusta Emerita. Estudio tipocronológico a partir de los vertederos del suburbio norte. Anejos de AEspA, LXV. Mérida: Consejo Superior de Investigaciones Científicas.

Chavarría, A. (2010) “Suburbio, iglesias y obispos. Sobre la errónea ubicación de algunos complejos episcopales en la Hispania tardoantigua”, en Vaquerizo, D. (ed.) Las áreas suburbanas en la ciudad histórica. Topografía, usos, función. Monografías de Arqueología Cordobesa 18. Córdoba: Universidad de Córdoba, pp. 435-454.

Cruz Villalón, M. (1985) Mérida Visigoda: La escultura arquitectónica y litúrgica. Badajoz: Diputación provincial de Badajoz.

Curcic, S. (1993) “Late-Antique Palaces: The Meaning of Urban Context”, en Necipoglu, G. (ed.) Ars Orientalis, 23. Ann Arbor: University of Michigan, pp. 67-90.

Dey, H. (2008) “Diaconiae, xenodochia, hospitalia and monasteries: social security and the meaning of monasticism in early medieval Rome”, Early Medieval Europe, 16, pp. 398-422. DOI: 10.1111/j.1468-0254.2008.00236.x

Fita, F. (1894) “Excursiones epigráficas”, Boletín de la Real Academia de la Historia, XXV, 43-166.

Fulford M.G. (1984), “The Red-slipped Wares”, en Fulford, M.G. y Peacock D.P.S. (eds.) Excavations at Carthage: The British Mission, vol. I, 2. The avenue du Président Habib Bourguiba, Salambo: The Pottery and other Ceramic Objects from the site. Sheffield: University of Sheffield, pp. 48-115.

Hayes J.W. (1972) Late Roman Pottery. Londres: British School at Rome.

Hidalgo, L., Edmonson, J., Márquez, J. y Ramírez, J. L. (2019) Nueva epigrafía funeraria de Augusta Emerita. Tituli sepulcrales urbanos (ss. I-VII) y su contexto arqueológico, Memoria. Monografías Arqueológicas de Mérida, 1. Mérida: Consorcio de la Ciudad Monumental.

Keane C. (2021) "Ecclesiastical Economies: The integration of sacred and maritime topographies of late antique Ciprus" Religion, 12, 989 1-27.

Mateos, P. (1995) “Identificación del xenodochium fundado por Masona en Mérida”, en Actas de la IV Reunió d’Arqueologia Cristiana Hispánica. Lisboa (1992), Barcelona: Institut d’Estudis Catalans-Universitat de Barcelona, pp. 309-316.

Mateos, P. (1999) La Basílica de Santa Eulalia de Mérida. Arqueología y Urbanismo. Anejos de AESPA, XIX. Madrid: Consorcio de la Ciudad Monumental de Mérida.

Mateos, P. y Pizzo, A. (2020) “La reutilización de materiales en la muralla tardoantigua de Augusta Emerita”, en Mateos, P. y Morán, C. (eds.) Actas del Congreso Internacional Exemplum et Spolia La reutilización arquitectónica en la transformación del paisaje urbano de las ciudades históricas. Mérida (2019), Mérida: 55-64.

Maya, A (ed.) (1992) Vitae Sanctorum Patrum Emeretensium. Corpus Christianorum, Series Latina, CXVI. Turnhaut: Brepols.

Moreno de Vargas, B. (1987 [1633]) Historia de la ciudad de Mérida. Mérida: Patronato de la Biblioteca Municipal y Casa de la Cultura.

Navascués, J. (1949) “La fecha del epígrafe emeritense de la mártir Sta. Eulalia”, Ampurias, XI, pp. 151-172.

Panzram, S. (2010) “Mérida contra Toledo, Eulalia contra Leocadia: “falsificados” de obispos como medio de autorrepresentación municipal”, en García A. (coord.) Espacios urbanos en el occidente mediterráneo (S. VI-VIII): Toledo: Toletum Visigodo, pp. 123-130.

Perich, A. (2014) Arquitectura residencial urbana d'época tardoantiga a Hispania (segles IV-VIII d. C.). Tesis doctoral, Universidad Rovira i Virgili, Tarragona. http://hdl.handle.net/10803/293906

Procopiou, H. (2014) “The Katalymata Ton Plakoton: New Light from the Recent Archaeological Research in Cyprus”, en Stewart, Ch., Davis Th. y Weyl Carr, A. (eds.) Cyprus and the Balance of Empires: Art and Archaeology from Justinian I to the Coeur De Lion, Monograph Series 5. Boston: The American School of Oriental Research, pp. 69-98. https://doi.org/10.5615/j.ctvj7wkqx

Ramírez, J. M. y Mateos, P. (2000) Catálogo de las inscripciones cristianas de Mérida. Cuadernos Emeritenses, 16. Mérida: Museo Nacional de Arte Romano.

Sabio, R. (2020) “La lauda sepulcral del obispo Paulo. Consideraciones acerca de la posible existencia de un fragmento de la misma”, Anas, 29-30, pp. 323-330.

Sánchez, I y Morín, J. (2016) Idanha-a-Velha. Guía Arqueológica. Madrid: Audema publicaciones.

Sánchez, F., Sanabria, D. y Rosa, R. (2019) “Evolución de un área extramuros al Noreste de Augusta Emerita: ámbitos funerarios, domésticos y gran edificio balneario; construcciones tardoantiguas y maqbara andalusí”, en Excavaciones Arqueológicas en Mérida (2009-2011), Memoria, 13: Mérida: Consorcio de la Ciudad Monumental, pp. 425-484.

Sclunk, H y Hauschild, Th. (1978) „Die Denkmiiler der frühchristlichen und westgotischen Zeit“. Hispania Antiqua. Phillip von Zabern: Mainz am Rhein.

Torres, C. (1993) Núcleo visigótico. Beja: Museu Régional de Beja.

Trillmich, W. (2004) “La inscripción de una domus encomendada a la mártir Eulalia”, Anas, 17, pp. 145-160.

Ulbert, T. (1971) “Germo, una basílica y un edificio profano de principios del s. VII”, Boletín de la Real Academia de Córdoba, vol. 40, n. 91, pp. 149-186.