DOI: http://dx.doi.org/10.12795/rea.2019.i38.02
Formato de cita / Citation: Delgado-Aguiar, G. y Hernández-Luis J.A. (2019). Transporte Marítimo, Redes Portuarias Atlánticas y Mediterráneas. El Ejemplo de Canarias. Revista de Estudios Andaluces, 38, 28-49. doi: http://dx.doi.org/10.12795/rea.2019.i38.02
Correspondencia autores: gerardo.delgado@ulpgc.es (Gerardo Delgado-Aguiar).
© Editorial Universidad de Sevilla 2019
CC BY-NC-ND 4.0
Gerardo Delgado-Aguiar
gerardo.delgado@ulpgc.es
https://orcid.org/0000-0002-5947-0483
José Ángel Hernández-Luis
jose.hernandez@ulpgc.es
https://orcid.org/0000-0002-7680-2574
Departamento de Geografía. Universidad de Las Palmas de Gran Canaria.
Calle Pérez del Toro, 1. 35004-Las Palmas de Gran Canaria.
Gerardo Delgado-Aguiar y José Ángel Hernández-Luis
Recibido: 6/12/2018
Revisado: 3/4/2019
Aceptado: 8/5/2019
Puertos
Transporte marítimo
Sistemas de redes
Espacios regionales
Canarias
El transporte marítimo presenta en la actualidad un papel fundamental en las relaciones socioeconómicas a nivel mundial. Determinadas políticas como la globalización, no podrían comprenderse sin el desarrollo de la conectividad marítima y su grado de accesibilidad. El objetivo de este trabajo, además de realizar una aproximación al marco teórico y metodológico, es poner en relación el desarrollo con el transporte marítimo, y su aplicación al caso concreto de Canarias, donde analizamos su accesibilidad desde el punto de vista de la conectividad y, en particular, de los horarios y tarifas en el contexto de la propuesta del Eje Transinsular de Transportes, una política encaminada a cohesionar el territorio a través del transporte marítimo y terrestre. Se ahonda en las deficiencias de accesibilidad, discutiendo sus debilidades.
Ports
Maritime transport
Network systems
Regional spaces
Canary islands
Maritime transport currently plays a key role in global socio-economic relations. Certain policies, such as globalization, could not be understood without the development of maritime connectivity and its degree of accessibility. The aim of this work, in addition to making an approximation to the theoretical and methodological framework, is to relate development to maritime transport and its application to the specific case of the Canary Islands, where we analyse accessibility from the point of view of connectivity and, in particular, timetables and taxes in the context of the proposal for the Transinsular Axis of Transport, a policy aimed at cohering the territory through maritime and land transport. It delves into accessibility deficiencies, discussing their weaknesses.
Esta contribución se sustenta en tres ejes de un proyecto de investigación1 en desarrollo:
a.Las infraestructuras de transporte marítimo contribuyen a la transformación económica del territorio, especialmente en ámbitos regionales y subregionales.
b.El territorio es el escenario de los procesos de localización y, en consecuencia, de materialización de la movilidad y el transporte.
c.Los puertos europeos (atlánticos y mediterráneos) y los africanos forman parte de un proceso de globalización articulada y jerarquizada a través de redes intrincadas, asignando funciones y especialización portuaria marítima.
De una parte, uno de los objetivos principales se centra en el rol que desempeña el transporte en el territorio y, de modo particular, el transporte marítimo, aportando algunas reflexiones y análisis teórico - conceptuales de base para comprender la función espacial del transporte marítimo, en especial, en ámbitos insulares. De otra, se aborda una visión conceptual geográfica y topológica de las redes de transporte para mostrar el escenario de las redes de transporte marítimo en el Atlántico medio y oriental, analizando el caso de Canarias.
Los puertos de Canarias están insertos en una estructura modular doble: insular y exterior, ocupando los puertos principales una posición de liderazgo regional y una posición de hub de segundo o tercer orden en el Atlántico medio occidental.
Los espacios regionales se organizan en múltiples formas y aparecen dotados de cualidades diversas que han sido determinadas por la posición que ocupan en una jerarquía más compleja de espacios, constituyendo un conjunto extenso de conexiones que interactúan jerárquicamente. Representa una estructura topológica de espacios que forman sucesivos conjuntos (con nodos espaciales) homogéneos o heterogéneos. Adopta una forma poligonal arbórea (figura 1), en donde diferentes áreas y unidades asumen un rol específico según las dimensiones, cualidades naturales, condiciones ambientales intrínsecas y el rango del vínculo que establece con los demás, creando así una jerarquización del sistema (Newman, 2003, 2).

Figura 1. Red espacial y jerarquizada de un sistema regional de nodos de transporte.
Fuente: Elaboración propia.
Las aportaciones a este análisis, desde una perspectiva geográfica, son numerosas y fecundas, destacando las referencias a Taylor y Potrykowski (1984), Haggett (1976, 1988), Hoyle (1998), Rodrigue (2006, 2013) y Lavissière (2017); aunque hay también otras interesantes contribuciones que proceden del análisis económico regional.
Las conexiones y las redes expresan los flujos e intercambios de bienes y personas (movilidad), sin reciprocidad por igual en las dimensiones de valor y volumen, pues cada unidad territorial, portuaria, ha adquirido o desarrollado propiedades que le han sido asignadas por su posición, distancia y acceso a los recursos. La existencia de un espacio de máximo valor y, en consecuencia, de elevada centralidad se debe a la existencia de otros periféricos, pues, por sí mismos, aislados, no podrían ser autónomos y constituirían unidades autárquicas y caóticas, con tendencia a la extinción por la pérdida de sus propiedades iniciales. El espacio económico actual dibuja territorialmente un grafo abierto, con múltiples entradas y numerosas salidas como corresponde a un complejo sistema relacional dinámico. El valor de cada punto está representado por el conjunto de propiedades (naturales, demográficas, económicas, tecnológicas, culturales, ...) que han sido definidas históricamente por sus respectivas formaciones sociales y que han conformado sus características actuales. Incluso pueden aparecer lugares de menor rango, aislados y sin trabazón con la red principal, que podrán ser incorporados en el momento en que el propio sistema de transporte necesite de su intervención, bien por razones estratégicas o, incluso, por sus nuevas cualidades y oportunidades. Otros, de nivel secundario, podrían alcanzar un estatus superior y crecer de modo significativo.
Las redes de transporte favorecen la formación de estos espacios y estructuras territoriales. Una compleja malla de líneas y conexiones facilitan el flujo entre los nodos y establece el grado de accesibilidad y de transferencia entre ámbitos locales, regionales o nacionales (figura 2). En amplios y extensos espacios continentales desarrollados (Norteamérica y Europa) han dado lugar a sistemas y subsistemas cohesionados y funcionalmente estructurados (Rodrigue, 2013). Por el contrario, en otros, de menor amplitud y fragmentados, debemos reflexionar y aportar análisis específicos en cada caso; por ejemplo, en las áreas insulares o, por el contrario, en extensos territorios que ha sido aislados por el borde fronterizo que impone el relieve abrupto. No obstante, la tecnología, la planificación y la financiación resuelve en gran medida algunos de esos obstáculos y mejora la posición de un nodo particular.

Figura 2. Engranaje nodal en el espacio regional.
Fuente: Elaboración propia.
La historia de la humanidad está trazada en el territorio y sus huellas nos muestran un proceso continuo de búsqueda de lugares con nuevos recursos, incorporándolos al dominio humano y a su explotación. Un territorio está constituido por multitud de espacios entrelazados a través de sus componentes. Éstos le atribuyen las características de función, ocupación, extensión, influencia, estratificación, escala y valor. Pero, por sí mismo, el territorio, aislado, sin la presencia humana, sin actividad alguna, no posee interés económico y queda marginal o en reserva a la expectativa de nuevas tecnologías que transformen favorablemente su valor (cambio/uso). De este modo, la tecnología y la acción humana añaden cualidades que realzan e integran un territorio en la maquinaria de la producción capitalista. El territorio se convierte en espacio productivo y consumido. Es, por tanto, el lugar en el que intervienen todos los agentes y procesos de la economía capitalista, del que históricamente las sociedades que conocemos se han apropiado de sus valiosos recursos para la subsistencia, desarrollo y expansión. Tres fases, por tanto, que identifican la historia económica, de modo genérico, con sus matices regionales y locales.
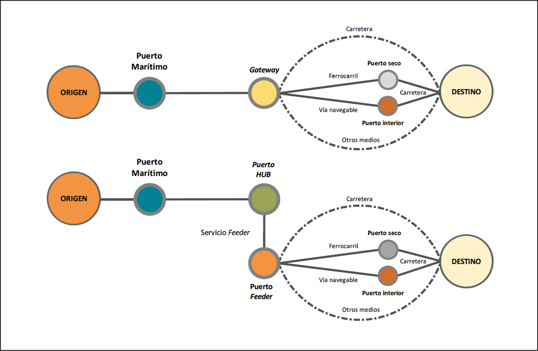
Las infraestructuras consumen territorio y le agregan valor, incluso en amplias zonas casi inertes. En consecuencia, son unidades físicas que facilitan y favorecen la conexión entre las piezas de un territorio (sea cual sea su escala) a modo de hub que recibe, almacena, discrimina, clasifica, organiza, intercambia, procesa y distribuye a otros de categoría idéntica, inferior o superior (figura 3). La intermodalidad adquiere un papel protagonista determinante. En la literatura geográfica y económica corresponde a regiones o sistemas regionales complejos (Vallega, 1995) con el arbitrio de centros operacionales complejos que actúan de gateway (figura 4). Podemos afirmar que se trata de un núcleo de movilidad perenemente activo y oscilante, desempeñando el rol que le reserva el sistema en cada momento histórico, adquiriendo o perdiendo rango y orden.

Figura 3. El nodo intermodal.
Fuente: Rodrigue (2013, 111). Elaboración propia.

Figura 4. Cadenas de transporte intermodales.
Fuente: Rodríguez (2013). Elaboración propia.
La movilidad es un factor clave que añade valor a los bienes y servicios que necesitan soportes físicos estratégicos. Las infraestructuras de transporte marítimo no intervienen de modo aislado, pues forman parte de un sistema modulable, abierto y jerarquizado que gráficamente se identifica con una malla de nodos que se refuerza y modifica continuamente; si bien es cierto que, al contrario de lo que acaeció con anterioridad a la primera mitad del siglo XX, ahora hay una mayor permanencia y estabilidad, en donde es posible apreciar puertos dominantes y que, por su posición relevante, centralizan acciones y procesos productivos (sustentado en la actividad industrial, turística o cultural) en la economía internacional.
Históricamente, los medios marítimos de transporte y sus infraestructuras han participado de modo decisivo a la accesibilidad (Rodrigue, 2009, 68), aunque hay espacios que ocuparon una posición relevante que ahora están relegados a funciones dependientes o desligados del sistema como es el caso de regiones en América Central y Sur y del África Subsahariana y Sur (figura 5). El sistema atlántico de transporte de contenedores, elevado a su máxima expresión por la creciente capacidad de las redes en las que operan transportistas y compañías marítimas destacadas como Mediterranean Shipping Company (MSC) y AP Moller-Maersk, está estructurada siguiendo el modelo de organización territorial antes expuesto.

Figura 5. Red regional de puertos hubs y feeders de la región africana y su posición global con relación a
las potentes regiones que lideran el tráfico mundial de mercancías y contenedores.
Fuente: Rodríguez (2013). Elaboración propia.
Las infraestructuras de transporte marítimo han transformado el territorio en el que se despliegan y en toda el área de su influencia, aportando valor añadido y propiciando mecanismos de atracción de actividades económicas diversas. El acceso y la movilidad garantizan la producción del espacio y su transformación económica o, al menos, establece los pilares sobre los que se apoyará la futura transformación del territorio. Lo incorpora en masa al proceso de producción capitalista, sea industrial, comercial, inmobiliario, de servicios o como reserva participativa de la especulación. En suma, son ineludibles en la circulación del capital, al tiempo que aseguran al poder su continua producción-reproducción.
Una infraestructura portuaria constituye una arquitectura modular del paisaje y representa la posición de enclave territorial, con capacidad de regular los flujos (current flow regulator) de mercancías y de personas (móviles). Estos nodos urbanos portuarios, espacialmente articulados y estratificados, representan flowpolis (Rodrigue, 2006) agresivas y determinantemente influyentes, en donde los agentes políticos y económicos se asocian para alcanzar el mayor volumen de beneficios y circulación del capital a través del intercambio entre espacios diferenciados que están sometidos a las fuerzas productivas y al control del capital (Sánchez, 1981, 86). Estos nodos, reconocidos como centros reguladores y potenciadores de las comunicaciones, adquieren una relevancia sustancial en la formación de redes y sistemas de redes funcionalmente reconocibles.
El transporte marítimo organiza el espacio marítimo, facilita la accesibilidad y la movilidad. Es un factor para la localización y la ubicación de las actividades y de la producción (Rodrigue, 2009, 60). Se unen dos componentes decisivos en la formación de la ecuación: el acceso medido en tiempo y lugar, considerando la distancia.
Podemos utilizar diversas formulaciones y simulaciones numéricas para representar gráficamente la accesibilidad, mediante las que podemos expresar las variables tiempo, distancia y trayecto que nos proveerá una matriz con el grado de accesibilidad de un nodo y de su conjunto (Rodrigue, 2009, 68-72). El resultado nos muestra valores de distancia entre lugares que presentan un rango de accesibilidad proporcionalmente inverso a ésta. Sin embargo, habrá que considerar otros efectos de fricción que limitan o condicionan el comportamiento de un nodo, un par de nodos o entre conjuntos de nodos y que son inherentes a la propia configuración o caracterización del lugar y de su área de dominio. La repercusión negativa de la variable distancia real (no cognitiva) será menor cuando los elementos que limitan o condicionan son ampliamente rebasados por la tecnología de transportes y de infraestructuras que irrumpe para propiciar la relación entre los espacios (Petrus y Seguí, 1991, 40).
En la lógica del transporte en general, y del marítimo en particular, hay una serie de factores que son imputables a la localización y a la capacidad para integrarse en sistemas complejos de comunicaciones intermodales. Esta es una condición que está asociada a las cualidades y características intrínsecas del territorio y, especialmente, del espacio geográfico. El acceso a un recurso natural (tangibles como el agua, el suelo o la vegetación; intangibles como la disposición, la orientación, la altitud y la latitud, relacionado con las horas de sol, la temperatura, la precipitación y la humedad) o la posibilidad de una actividad económica en ciernes requiere del análisis de los factores de localización en cada caso y de sus atributos, de la tecnología y de los medios de transporte que sean necesarios en cada situación (Rodrigue, 2006).
El transporte aparece como un elemento con capacidad de atribuir al territorio el valor de localización y en directa correspondencia con las condiciones que éste posee: naturales, sociales, económicos, culturales, etc. En relación con éstos, la actividad económica posee factores propios según el tipo de actividad y producto (Rodrigue, 2006). Por tanto, el factor de localización para la producción agraria de cítricos, frutales u hortalizas es diferente al que tiene asignado la extracción de bauxita, cobre, petróleo o gas y, del mismo modo, al que tiene la propia prestación de servicios. La inversión en transporte marítimo, en su amplio concepto de sistema, genera impactos económicos crecientes en el espacio con el límite que impone la saturación de las comunicaciones, de los enlaces entre sitios, lugar de residencia y empresa, fábrica y mercado. En este punto los beneficios serán más laxos y los impactos tendrán la tendencia a disminuir (Banister y Berechman, 2000).
La localización portuaria posee límites definidos, pero no es una estructura cerrada. El hinterland y el foreland de un puerto, de un espacio económicamente producido, está en directa relación con la asignación de accesibilidad y movilidad a sus componentes. Esto facilita y contribuye de modo significativo a que los valores de localización sean óptimos y actúa, a su vez, de catalizador para nuevas inversiones por la proximidad a un centro de distribución y de comunicaciones en la inercia de reducir costes y en la dinámica productiva del espacio capitalizado (figura 6).

Figura 6. El hinterland portuario.
Fuente: Hoyle y Knowles (1998). Elaboración propia.
Pero el lugar, expresión geográfica de un territorio particularizado está organizado con puntos de conexión que lo coloca en situación de enlazar con otros lugares. Aparece dispuesto para que sea incorporado a un conjunto de lugares, de espacios económicamente productivos, que diseñan un armazón de escala mayor y que representa un complejo sistema espacial de transportes y comunicaciones perfectamente articulado que funciona como un ente económico vivo, en permanente ajuste y adaptación a las necesidades sociales y económicas que se generan de modo continuado. Esta superestructura territorial no es casual; por el contrario, se antoja diseñada ex profeso para responder a los mecanismos que ha establecido el sistema capitalista y la economía global.
En extensas regiones del Atlántico, del Mediterráneo y del Pacífico se disponen conjuntos organizados que actúan engranados a una cadena ininterrumpida que asocia ejes territoriales nacionales y transnacionales de transporte con sus nodos intermodales de distribución e integración regional (figura 7). Los llamados corredores internacionales de transporte son complejos y extensos sistemas de flujos que circulan en amplios espacios marítimos regionales y nacionales. Estos pasillos muestran las relaciones de dominio y jerarquía entre espacios regionales y suprarregionales, así como los procesos, las dinámicas, las relaciones y la desigual organización del territorio, así como la notoria descompensación en la distribución de los ingresos y las rentas.

Figura 7. Redes, gateways y corredores regionales europeos de transporte marítimo.
Fuente: ITMMA (2009).
Espacialmente se ordenan como arterias que producen un continuo flujo tipo OD (Origen-Destino) entre lugares económicamente muy activos y de enorme potencialidad productiva y de consumo. En estos corredores el territorio aparece acentuadamente modificado y sustancialmente alterado en sus componentes naturales, siendo difícil su reconocimiento, desprendiéndose de sus prístinas cualidades naturales y sustituidas por otras de contenidos y formas netamente antropogénicas.
En el informe “Extension of the major trans-European transport axes to the neighbouring countries and regions” se definen los cinco grandes ejes de comunicaciones europeos que enlazan diferentes modos de transporte con los principales hubs industriales y de consumo, creando una malla extensa intermodal articulada desde los centros productivos de primer orden de las zonas del norte de Europa hacia el sur mediterráneo, euroasiático y africano, con el propósito de robustecer los corredores paneuropeos tras la ampliación de la UE (CEC, 2007, 7). Estas son:
‒Los ejes marítimos que unen el Báltico, Barents, Atlántico, Mediterráneo, Negro y el Mar Caspio, así como los países ribereños en las zonas del mar y con una extensión a través del Canal de Suez hacia el Mar Rojo.
‒El eje norte que conecta el norte de la UE con Noruega al norte y con Bielorrusia y Rusia hacia el Este.
‒El eje Central que vincula las regiones centroeuropeas con Ucrania y el Mar Negro y través de una conexión por vía navegable hasta el mar Caspio y previsiblemente su extensión hacia el Asia Central y el Cáucaso.
‒El Sur del eje occidental que une la UE al sur-oeste con Suiza y Marruecos, incluyendo el enlace trans-magrebí conectando Marruecos, Argelia y Túnez.
‒El eje Sur Oriental que asocia la UE con los Balcanes y Turquía en el Cáucaso y el Mar Caspio, así como a Egipto y el Mar Rojo.
En regiones menos extensas o separadas por efecto de las barreras del medio natural y que produce una cierta discontinuidad (por ejemplo, en áreas insulares), los esfuerzos se dirigen a buscar un agrupamiento que reduzca los costes, mejore la accesibilidad y una posición competitiva ventajosa en el mercado que permita atraer inversiones. El cluster de transporte marítimo surge como mecanismo de protección y de seguridad ante los factores sobre los que no hay control directo, e inmunizador de las externalidades más perjudiciales que fortalezca el desarrollo de éstas. El proceso asociativo impulsado habitualmente por los gobiernos nacionales y locales, y otros como la Unión Europea, mejora la gestión, asegura los servicios de transporte, impulsa nuevas actividades vinculadas al tiempo que interviene en el mercado para generar mayor capacidad productiva y de empleo.
Los registros de TEUs movilizados en el área euroatlántica y mediterránea desvelan un proceso incesante y creciente de tráfico de contenedores, sobresaliendo las conexiones entre el área asiática del este con el norte de Europa y el Mediterráneo (figura 8). Los corredores portuarios se han establecido para consolidar la fuerza noratlántica, que proyecta su influencia hacia el Mediterráneo y los puertos del nordeste africano y Canarias, como puede apreciarse en los datos expresados en la figura 9, en donde reconocemos cuatro grandes grupos encabezados por los puertos de Rotterdam, Amberes y Hamburgo que poseen un significativo foreland de alto valor estratégico. Los puertos de Las Palmas situados en el grupo 4, ocupan una posición periférica, tratándose de un hub de transbordo internacional y puerto feeder regional.

Figura 8. Comercio mundial de contenedores y sus principales rutas marítimas 2014-2018.
Fuente: UNCTAD (2018).

Figura 9. Tráfico de TEU en los diferentes ejes marítimos europeos.
Fuente: Notteboom (2018). Elaboración propia.
La logística no parece que sea un término de reciente incorporación y expresa un conjunto de procesos que operan de modo conjunto para optimizar los recursos y mejorar la gestión y la distribución; asimismo, utiliza avanzados procedimientos de tecnologías de la comunicación satelital que minimiza el tiempo de entrega de la mercancía y abarata el costo final del producto. Un ejemplo es la operativa de estiba y desestiba de contenedores a través de procesos digitalizados y robotizados, con escasa presencia humana.
El denominado “door to door” requiere un sistema sincronizado de transporte multimodal (figura 10) que aprovecha las ventajas de cada medio de transporte y la eficacia en el traslado del producto en la combinación origen (O) destino (D). La elección del modo de transporte más óptimo, la ruta de mayor acceso y el precio más ajustado al coste final deseable marcan la práctica de este servicio. La aplicación de modelos y procedimientos combinados permiten alcanzar el nivel óptimo del sistema y de la red multimodal (De Jong, 2004, 11-12).

Figura 10. Sistemas integrados: intermodal y transmodal.
Fuente: Rodrigue (2006, 12).
Tras realizar un planteamiento teórico sobre cómo intervienen los sistemas portuarios en el desarrollo territorial, pasamos al caso práctico aplicado en este caso a las Islas Canarias, un territorio donde la lejanía del continente y la fragmentación territorial dejan entrever una alta dependencia del transporte y, en particular, del marítimo (Fundación Tomillo, 2001; Ramos, 2001; Hernández, 2002).
Así pues, partiendo de la base de la filosofía integradora a través del transporte que emana de las Redes Transeuropeas del Transporte y que, en el caso de las Islas, se sintetiza en la política del Eje Transinsular del Transporte, nos centramos en un análisis básico de la accesibilidad terrestre y marítima entre las Islas.
Para ello, evaluamos en primer término –y de modo somero–, los condicionantes de las infraestructuras portuarias y viarias, en tanto que éstas nos van a indicar los posibles problemas de accesibilidad física. Tomamos para ello la información facilitada por la Autoridad Portuaria de Las Palmas; la Autoridad Portuaria de Tenerife; así como Puertos Canarios, organismo este último dependiente de la Consejería de Obras Públicas del Gobierno de Canarias. También recopilamos información del Servicio de Carreteras del Gobierno autónomo, en especial para las vías terrestres que conectan las capitales insulares con los puertos que sirven de soporte para realizar la conexión marítima con las restantes islas.
A posteriori realizamos un análisis de accesibilidad temporal, siguiendo los pasos de estudios metodológicos anteriores (Yamaguchi, 2007; Neutens, 2012; Chowdhury, 2015). Y es que el Eje Transinsular de Transportes tiene como uno de los objetivos principales el que una mercancía rodada atraviese de un extremo a otro del Archipiélago en la misma jornada. Por ello mismo, es fundamental este análisis de los horarios marítimos, en tanto que nos van a indicar la capacidad de integración territorial que emana de la actual oferta de las navieras. Desde este punto de vista, la fuente principal para medir la mentada accesibilidad temporal, van a ser los horarios de las navieras, plasmados en dos situaciones (la real, es decir, basada en la operatividad horaria que nos han facilitado las mencionadas navieras, y el horario ideal, que es fruto de nuestra elaboración en función de los tiempos de transporte terrestre entre uno y otro puerto, siempre primando que el tiempo de permanencia de las mercancías en el puerto sea el mínimo y, por ende, proporcionando mayor velocidad comercial entre uno y otro extremo del Archipiélago). También por supuesto, se recogió información de la Consejería de Obras Públicas del Gobierno de Canarias, en tanto que ésta nos recomendó los tiempos medios de transporte de un vehículo tipo furgoneta, entre las capitales insulares y los respectivos puertos dentro de cada una de las Islas.
Por otra parte, también nos adentramos en un análisis de accesibilidad económica, en tanto que es la otra gran variable que mide la capacidad de movilidad de las unidades de tráfico en el territorio. Evidentemente, la fuente básica serán las tarifas de los principales operadores marítimos (Fred. Olsen y Naviera Armas), aunque partiendo de la base de que consideramos un sistema puerta - puerta, tal y como preconiza el Eje Transinsular de Transportes, también incluimos una aproximación a los costes de amortización del vehículo, reparaciones, coste del conductor, etc. y que fue facilitado por el Observatorio de Transportes de Canarias, dependiente de la Consejería de Obras Públicas del Gobierno de Canarias.
De este modo, tras evaluar el estado de las infraestructuras y la accesibilidad económica y de tiempo, se llega a una conclusión en el que se analiza si el estado actual de desarrollo de la red marítima interinsular posibilita los objetivos de integración territorial que se derivan de la política del Eje Transinsular de Transportes.
El archipiélago canario lo conforman ocho islas habitadas y dieciséis puertos con tráfico regular de pasaje y mercancías. Estos puertos presentan una importancia bien dispar, pues los principales, que coinciden –para el caso de las mercancías–, con los capitalinos de cada isla, presentan a su vez una desigual relevancia en función de su hinterland. De igual modo, hay que señalar que, en el caso del tráfico de pasajeros, son algunos puertos comarcales los que adquieren ese protagonismo, pues aquí prima sobre todo la menor distancia entre enclaves terrestres de dos o más islas, como es el caso de Los Cristianos, Agaete, Morro Jable, etc. Ni que decir tiene que el movimiento de estos puertos comarcales también está altamente condicionado por el hinterland de cada isla.
De modo muy sintético y para aproximarnos a este hinterland, los datos del cuadro 1 revelan, con parámetros básicos de población y producción, la enorme disparidad existente; especialmente, entre las islas de Tenerife y Gran Canaria de un lado y el resto de otro. Las consecuencias que se derivan, en cuanto a la demanda de transporte, son muy relevantes, condicionando las frecuencias marítimas, horarios, capacidad de bodega, etc., traduciéndose también en posibilidades diferenciales de desarrollo económico y social.
Cuadro 1. Principales características de las Islas Canarias en 2015.
|
Islas |
Población |
VAB sectores económicos (%) |
|
Tenerife |
888.184 |
42.0 |
|
Gran Canaria |
847.830 |
42.0 |
|
Lanzarote |
143.209 |
6.0 |
|
Fuerteventura |
107.367 |
5.0 |
|
La Palma |
82.346 |
4.0 |
|
La Gomera |
20.783 |
0.5 |
|
El Hierro |
10.587 |
0.5 |
|
Total |
2.100.306 |
100.0 |
Fuente: Instituto Canario de Estadística, 2015. Elaboración propia.
En efecto, como se deduce de lo comentado, la disparidad en cuanto a la demanda de tráfico es notoria en consonancia con el mencionado hinterland e, incluso, con la actividad económica principal desarrollada, como es fundamentalmente el caso del turismo en las islas de Lanzarote y de Fuerteventura, con consecuencias muy relevantes desde el punto de vista de la demanda de los tráficos, tal y como podemos apreciar en los datos del cuadro 2, referenciados a 2016. Cabe decir también que la particularidad del transporte marítimo, en especial su menor velocidad de transporte en relación con el modo aéreo, tiene implicaciones severas desde el punto de vista de la potenciación de los puertos comarcales, de ahí que, por ejemplo, para el caso de Lanzarote y Fuerteventura, los puertos capitalinos de Arrecife y de Puerto del Rosario, apenas tienen significación para el tráfico entre islas en relación con los puertos comarcales de Órzola, Playa Blanca, Corralejo y Morro Jable.
Cuadro 2. Tráfico regular de viajeros y vehículos en régimen de pasaje en Canarias en 2016.
|
Puertos del Estado |
Pasajeros regulares |
Vehículos en roll-on / roll-off |
|
Arrecife |
124.816 |
44.372 |
|
Puerto del Rosario |
61.087 |
17.278 |
|
Puerto de La Luz |
1.099.482 |
357.079 |
|
S/C de Tenerife |
1.286.006 |
385.286 |
|
Los Cristianos |
1.589.339 |
327.366 |
|
S. S. de La Gomera |
1.153.797 |
215.017 |
|
S/C de La Palma |
244.613 |
85.716 |
|
Valverde |
108.568 |
40.346 |
|
Subtotal |
5.667.708 |
1.472.460 |
|
Puertos canarios |
— |
|
|
Caleta del Sebo |
325.199 |
— |
|
Puerto de Órzola |
325.199 |
— |
|
Playa Blanca |
1.029.651 |
225.468 |
|
Corralejo |
1.029.651 |
225.468 |
|
Morro Jable |
518.875 |
199.075 |
|
Agaete |
833.687 |
289.017 |
|
Subtotal |
4.062.262 |
939.028 |
|
Total |
9.729.970 |
2.411.488 |
Fuente: Estadísticas de los Departamentos comerciales de Puertos del Estado y Puertos Canarios. Elaboración propia.
Pues bien, partiendo de la base de que el transporte marítimo es fundamental para el desarrollo socioeconómico y la integración territorial como ya se ha apuntado en las páginas anteriores, analizamos aquí –y en especial–, algunas cuestiones que afectan al mencionado desarrollo de los hinterland insulares, como es el caso del factor tiempo y la accesibilidad económica, elementos de vital importancia para una óptima accesibilidad. En suma, esta filosofía que trasciende de los análisis de la accesibilidad, se corresponde con los postulados que defiende la Red Transeuropea de Transportes (RTET). Es más, el Eje Transinsular de Transportes (ETIT) de Canarias, plantea conectar con dicha red, por lo que a continuación se aborda esta última política de transportes y sus implicaciones de desarrollo para el territorio canario.
El Eje Transinsular de Transportes de Canarias se basa en el cambio modal y, en especial, el terrestre con el marítimo de corta distancia (véase la figura 11). De este modo, esta política de transportes tiene como finalidad el que una mercancía rodada partiendo desde cualquier isla pueda llegar a otra en la misma jornada, incluyendo además el retorno a la isla de origen (Gobierno de Canarias, 2005; Hernández, 2007). No obstante, queda condicionado a los enganches de los horarios marítimos que se producen entre la isla anterior y la siguiente, siendo mayor el riesgo de que ni siquiera la ida se pueda realizar en una misma jornada conforme los tiempos de tránsito en otras islas van aumentando, por ejemplo, entre Lanzarote y El Hierro, vía Fuerteventura, Gran Canaria y Tenerife.

Figura 11. El Eje Transinsular de Infraestructuras de Transporte de Canarias.
Fuente: Gobierno de Canarias, 2005.
Así pues, el ETIT (figura 11) es un nuevo concepto de movilidad basado en la mejora de la accesibilidad entre islas, además de en el interior de cada una de ellas. Su objetivo principal es facilitar la cohesión territorial, social y económica de Canarias a través de la intermodalidad entre los transportes terrestres, marítimos y aéreos, teniendo como soporte tanto la mejora de las infraestructuras, como de los medios de transporte. Es óbice que en este apartado tienen especial incidencia los puertos y aeropuertos, pero especialmente los primeros como reconoce el Gobierno de Canarias (Gobierno de Canarias, 2005).
Algunos factores como el tiempo y la disponibilidad de cupo son fundamentales para una óptima accesibilidad, cimentado en la propia política de transportes de la Unión Europea a través de la RTET. Esta red surge a finales de los años ochenta con la propuesta de creación de un gran mercado único, pues se pensaba que, para potenciar la circulación de mercancías, personas y servicios, se hacía necesaria la mejora de la accesibilidad en el territorio. En este sentido, el Tratado de la Unión Europea recoge, en el capítulo XV, artículos 154, 155 y 156, la necesidad de que la UE desarrolle la citada red en aras de fomentar el mercado interior, así como la integración socioeconómica de las distintas regiones. De hecho, el Libro Blanco del Transporte de la Unión Europea argumenta que “conviene mantener el apoyo a la Red Transeuropea, ya que representa un elemento importante de la competitividad europea y permite conectar mejor las regiones periféricas a los mercados centrales de la Unión Europea” (CEC, 2001).
En este contexto, el ETIT se propone enlazar con dicha red tanto a través del transporte marítimo como del aéreo. De hecho, la Decisión 1692/96/CE del Parlamento Europeo y del Consejo, de 23 de Julio de 1996, sobre la RTET, definía con carácter indicativo aquellos proyectos que, por su trascendencia, debían ser considerados de especial importancia por la Unión Europea. Entre dichos proyectos la Decisión resalta los relacionados con el transporte multimodal. En concreto, encaja dentro del artículo 18 de dicha Decisión, pues da la posibilidad de que los estados miembros aporten sus propuestas de redes integradas entre sí y con el resto de la Unión.
El ETIT se apoya tanto en las infraestructuras como en el transporte en sí. Particularmente en materia de infraestructuras, los Convenios de colaboración entre el Ministerio de Fomento y el Gobierno de Canarias en materia de carreteras, que datan de 1997, 2006 y 2018, han programado una serie de obras, con preferencia en el eje que, sin duda, han favorecido la mejora, de forma ostensible, de la accesibilidad dentro de las propias islas, pero también con el exterior.
Si bien es cierto que son fundamentales las infraestructuras para el ETIT, también lo es la conectividad. Así, un factor clave es la coordinación de horarios cuando se hace uso de las travesías cortas, de tal modo que se permita el flujo continuo de pasajeros y mercancías entre islas (Hernández, 2002; Neutens, 2012). En particular, estos autores incluso conceden a los horarios una relevancia aún mayor en relación con la conectividad física en si, las tarifas o el estado de las infraestructuras portuarias, por lo que los horarios de operatividad de las navieras se convierten en el eje vertebrador de una red de transporte eficiente y que estimula la integración territorial. Otro aspecto importante son los tiempos de travesía marítima y terrestres, en tanto que también contribuyen a una mejora de los horarios de operatividad. No obstante, estos últimos pueden oscilar ligeramente en función del estado del mar y del tráfico viario en cada hora; aunque lo cierto es que para que se cumpla la filosofía central del eje transcanario se hace necesaria la utilización de fast ferrys en el mar y la mejora de las condiciones viales, de tal manera que se alcancen velocidades medias aceptables dentro de los parámetros de seguridad.
Así pues, la clave en la actualidad se centra sobre todo en el grado de accesibilidad marítima que puedan aportar las navieras, así como la mejora de las carreteras, pues como veremos, no puede justificarse un eje transinsular cuando una mercancía rodada cuenta incluso con más de seis horas de espera en un puerto de tránsito. Esta demostración también ha sido desarrollada por otros autores, como es el caso de la accesibilidad temporal del transporte terrestre en Auckland (Nueva Zelanda), donde se ha demostrado que los viajeros estarían más interesados en una reducción de los tiempos de viaje, antes que en un descenso de las tarifas (Chowdhury, 2015).
Los puertos han sido una pieza clave en el desarrollo de las relaciones comerciales entre las Islas, tanto de mercancías como pasajeros. Si bien es cierto que, en gran medida en relación con el potencial de cada hinterland insular, las infraestructuras portuarias presentan en la actualidad características bien diferenciadas, la docena de puertos que sirven de soporte para la potenciación del Eje Transinsular, han posibilitado un movimiento importante a pesar de algunas limitaciones, en especial por falta de espacio, congestión viaria en su entorno, etc.
Específicamente, entre las limitaciones podemos señalar el escaso calado o la limitada explanada comercial de algunos puertos como el de Órzola y el de Caleta del Sebo que, sin embargo, posibilitaron el tránsito de más de 300 mil pasajeros en 2016. Por el contrario, el puerto de Las Palmas de Gran Canaria, además en expansión en la actualidad, cuenta con cuatro rampas para ferry en trayectos interinsulares, además de una extensa explanada comercial y de línea de atraque.
Pero quizá más importante es la congestión viaria que tiene lugar en algunos puertos tan importantes para el Eje, como son los de Agaete y el de Los Cristianos, donde las actuales cifras de movimiento de pasajeros y de vehículos, dejan en entredicho la escasa capacidad infraestructural de estos puertos y, por tanto y como decimos, un obstáculo para el tránsito rápido de las unidades de tráfico. Es precisamente en estos últimos puertos donde están proyectadas las mayores actuaciones en los próximos años, duplicando la superficie de atraque en el primer caso y sustituyendo el puerto de Los Cristianos en el segundo caso, por el de Fonsalía (Guía de Isora, Tenerife), incrementando notablemente la línea de atraque.
Por tanto, aun existiendo en la actualidad algunas limitaciones relacionadas con las infraestructuras portuarias, éstas no han impedido a priori los intercambios y, por ende, el desarrollo económico de las Islas, aunque los propios proyectos de expansión, reconocen la inviabilidad de las infraestructuras actuales para un mayor desarrollo de las relaciones comerciales entre las Islas.
Si bien es cierto que todas las islas cuentan con algún tramo considerado dentro del eje transinsular (figura 12), existen al menos tres que son vitales para los objetivos que se persiguen con esta política, como es el que una unidad de tráfico pueda atravesar el Archipiélago en una misma jornada e incluso que el vehículo que transportó esa mercancía pueda regresar al punto de retorno dentro del mismo día. Esas tres vías son las que conectan Corralejo con Morro Jable en Fuerteventura (de 121 kilómetros); Las Palmas de Gran Canaria y Agaete en Gran Canaria (34 kilómetros); y Santa Cruz de Tenerife y Los Cristianos en Tenerife (76 kilómetros).

Figura 12. El Eje Transinsular de Transportes de Canarias, en sus modalidades
marítima y terrestre a 31 de diciembre de 2017.
Fuente: Elaboración propia.
Por tanto, haciendo especial énfasis en estos tres tramos, habría que comentar que el primero, es decir, entre Corralejo y Morro Jable, presenta en la actualidad un buen estado y, en general, no existen problemas de congestión. Sin embargo, y como principales debilidades para una movilidad de ida y vuelta en el día, la vía presenta una distancia importante, además de que varios tramos en proyecto de desdoblamiento actualmente, se encuentran sin ejecutar.
En cuanto a la segunda vía, es decir, Las Palmas de Gran Canaria y Agaete, presenta como fortaleza una distancia aceptable, además de un buen estado en general de la vía, mientras que, como principales debilidades, el tramo urbano San Andrés - Pagador sin ejecutar, además de los problemas de concentración horaria de vehículos, en especial de las primeras horas de las mañanas cuando confluye el tráfico portuario con el pendular por motivos de trabajo y escolar.
Por su parte, el tramo Santa Cruz de Tenerife a Los Cristianos presenta un buen estado en general y, aunque existen atascos, son de carácter puntual. Como principales debilidades tendríamos que señalar la importante distancia para un round trip en la misma jornada, pero sobre todo hacer hincapié que el acceso al puerto de Los Cristianos es en la actualidad bastante deficitario, siendo muy complicadas las operaciones fluidas en este puerto en determinadas fechas del año cuando se incrementa de modo notable el tráfico, así como en horas muy puntuales del día.
Quizá más importante que las condiciones de las infraestructuras portuarias y viarias, es la accesibilidad horaria, es decir, los tiempos de viaje (Chowdhury, 2015), pues de nada sirve disponer del mayor número de atraques y de rampas, además de óptimas carreteras, si luego la conectividad marítima, medida en los horarios y tiempos de viaje de las navieras, no posibilita el tránsito fluido de las unidades de tráfico.
En efecto, la verdadera integración territorial que preconiza el eje, se constata en la capacidad de las unidades de tráfico para desplazarse por toda la red dentro de una misma jornada. Esto no se consigue necesariamente a través de un aumento de las frecuencias, sino de una buena coordinación horaria (Chowdhury, 2015). De este modo, la clave se encuentra en los horarios de llegada a un puerto, más los tiempos de transporte terrestre y de facturación en el otro puerto de tránsito de la misma isla, de tal modo que permitan un enganche sin prácticamente esperas. Esto es vital en las principales islas de tránsito del eje transinsular, como son Fuerteventura, Gran Canaria y Tenerife, islas éstas que cuentan cada una con dos puertos que son esenciales para el normal desarrollo del eje.
Entrando en el análisis, la situación actual difiere bastante de la ideal, pues haciendo uso del transporte marítimo y terrestre, una mercancía rodada no debiera contar con una demora para el embarque superior a los 60 minutos en los puertos y la situación actual nos indica que en un desplazamiento entre las islas más orientales y occidentales –alternando el transporte marítimo con el viario en las tres islas de tránsito mencionadas–, el viaje se ve interrumpido dentro de una misma jornada en alguna de ellas. Así, en la actualidad, existe una incoherencia horaria en el embarque hacia Gran Canaria desde Tenerife cuando el desplazamiento procede desde las islas occidentales, al igual que en Fuerteventura cuando la mercancía parte desde Lanzarote. Ello obliga a pernoctar en alguna de las islas, incrementando considerablemente el coste de los envíos, cuando no los paraliza por completo. Y es que la existencia de una pernoctación no favorece la movilidad interinsular, pues el coste de ésta más el de las dietas alimenticias y de las horas laborales perdidas, conlleva muchas veces un coste superior al del viaje interinsular en sí, de ahí que señalicemos que desde el momento en que exista una pernoctación añadida al desplazamiento, los costes se disparan y, por ende, incide en la no existencia de esos flujos y en un retroceso del desarrollo social y económico.
En el cuadro 3 se considera la situación actual o real, aunque, a todos los efectos, se debería incentivar conectividades horarias próximas a la situación ideal –especificada en la metodología–, que también exponemos, empleando la tecnología fast ferry, es decir, velocidades de crucero en torno a los 40 nudos. Tomamos la salida más inmediata, independientemente de la naviera, aunque no termina siendo del todo viable, ya que las navieras priman económicamente el viaje en su propia compañía cuando se transborda de una isla a otra, por ejemplo, La Gomera y Gran Canaria (vía Tenerife), hecho que, casi siempre, obliga a la unidad de tráfico a desplazarse en una frecuencia no óptima, más tardía, por ejemplo, si la mercancía –o urgencia del pasajero–, no indican lo contrario.
Cuadro 3. Mercancía rodada en una jornada laboral entre Lanzarote y las islas occidentales a través del Eje Transinsular de Transportes en diciembre de 2017.
|
Tramos del transporte |
Horario actual |
Horario ideal |
|
Salida Puerto de Playa Blanca (Lanzarote) |
07.00 (N.A.) |
07.00 |
|
Llegada Puerto de Corralejo (Fuerteventura) |
07.35 |
07.35 |
|
Tiempo de desembarco en Corralejo (Fuerteventura) |
07.40 |
07.40 |
|
Tramo terrestre Corralejo - Morro Jable (Fuerteventura) |
09.30 |
09.30 |
|
Salida Puerto de Morro Jable (Fuerteventura) |
16.00 (N.A.) |
10.00 |
|
Llegada Puerto de Las Palmas de G.C. (Gran Canaria) |
19.20 |
12.30 |
|
Tiempo de desembarco en Las Palmas de Gran Canaria |
19.30 |
12.40 |
|
Tramo terrestre Las Palmas G.C. - Agaete (Gran Canaria) |
20.10 |
13.20 |
|
Salida del Puerto de Agaete (Gran Canaria) |
— |
14.00 |
|
Llegada Puerto de S/C de Tenerife |
— |
15.20 |
|
Tiempo de desembarco en S/C de Tenerife |
— |
15.30 |
|
Tramo terrestre S/C de Tenerife - Los Cristianos (Tenerife) |
— |
16.30 |
|
Salida Puerto de Los Cristianos (Tenerife) - La Gomera |
— |
17.00 |
|
Llegada Puerto de San Sebastián La Gomera |
— |
17.50 |
|
Salida Puerto de Los Cristianos (Tenerife) - La Palma |
— |
17.00 |
|
Llegada Puerto de Santa Cruz de La Palma |
— |
19.30 |
|
Salida Puerto de Los Cristianos (Tenerife) - El Hierro |
— |
17.00 |
|
Llegada Puerto de Valverde (El Hierro) |
— |
19.30 |
Fuente: Departamentos comerciales de Naviera Armas y Fred. Olsen. Elaboración propia.
Como vemos, la conexión desde Lanzarote hasta las islas más occidentales podríamos calificarla actualmente como muy mala, pues solo es posible alcanzar Gran Canaria tras hacer escala en los puertos de Corralejo y Morro Jable en Fuerteventura, después de permanecer más de seis horas en este último puerto a la espera de la siguiente frecuencia con Gran Canaria. Debido a ello, no es posible que el transporte pueda enganchar con la frecuencia de las 20.00 horas en Agaete que, al menos, lo transporte a Tenerife, isla ésta que si tiene un ostensible movimiento de unidades de tráfico con las islas periféricas orientales. La situación ideal que también modelamos en cuadro anterior, donde los tiempos de tránsito en los puertos son los mínimos, alrededor de 30 minutos, demostramos que se pueden alcanzar perfectamente las islas periféricas occidentales en la misma jornada, si bien no es posible realizar el retorno por completo en la misma jornada.
La movilidad en función de los costes que presenta ésta para los usuarios, es otro factor esencial que mide la integración territorial de un espacio (Hernández, 2010), al tiempo que deja entrever también el nivel de desarrollo (Tindemans, 2005).
Habría que señalar, no obstante, que el desembolso económico de un ciudadano o empresa al hacer uso de un servicio de transporte no es exacto, pues el sistema de tarifas puede cambiar de modo notable, incluso con un mismo operador, día y horario.
De esta manera, las tarifas se convierten en un entramado donde si es difícil entrar, más lo es salir con resultados fiables, sobre todo si nos atenemos a las particularidades de cada unidad de tráfico. Por todo ello, y para homogeneizar los datos, hemos optado por un análisis metodológico tomando las tarifas base partiendo de un transporte estándar en furgoneta con mercancía entre islas.
Pues bien, hemos calculado (cuadro 4) que el coste en diciembre de 2017 de un transporte en un furgón grande se aproximaba a los 600 euros de ida entre Lanzarote y La Palma, incluyendo solo el combustible terrestre y las tarifas marítimas. Se excluyen los costes imputables al alquiler o amortización del vehículo, el coste del conductor, las reparaciones y los seguros entre otros, pudiendo éstos significar entre un 20% y un 40% más sobre los costes señalados.
Cuadro 4. Tarifa marítima de ida de una mercancía rodada entre Lanzarote y La Palma en diciembre de 2017.
|
Tramos del transporte |
Tarifas (€) |
|
|
Fred. Olsen |
Armas |
|
|
Coste medio combustible del transporte terrestre en Lanzarote |
3,00 |
3,00 |
|
Playa Blanca - Corralejo |
75,76 |
47,65 |
|
Coste medio combustible del transporte terrestre en Fuerteventura |
6,00 |
6,00 |
|
Morro Jable - Las Palmas de Gran Canaria |
197,70 |
188,46 |
|
Coste medio combustible del transporte terrestre en Gran Canaria |
3,00 |
0,00 |
|
Agaete - Santa Cruz de Tenerife |
192,24 |
159,35** |
|
Coste medio combustible del transporte terrestre en Tenerife |
5,00 |
5,00 |
|
Los Cristianos - Santa Cruz de La Palma |
250,93 |
170,56 |
|
Coste medio combustible del transporte terrestre en La Palma |
3,00 |
3,00 |
|
Subtotal (incluyendo 20% de bonificación con la naviera Fred. Olsen por utilización de más de una línea) |
573,30 |
566,02 |
|
Total, incluyendo coste del combustible del transporte terrestre |
593,30 |
583,02 |
|
Total, incluyendo amortización del vehículo, reparaciones, coste del conductor, etc. (entre un 20 y 40% más) |
711,96 – 830,62 |
699,62 – 816,23 |
Fuente: Departamentos comerciales de Naviera Armas y Fred. Olsen, y Observatorio del Transporte del Gobierno de Canarias. Elaboración propia.
En suma, el coste global que, como comentamos, puede superar incluso los 800 euros de ida en un trayecto de 540 kilómetros, incluyendo los itinerarios terrestres y marítimos entre el puerto de Santa Cruz de La Palma y el de Playa Blanca en Lanzarote (vía Tenerife, Gran Canaria y Fuerteventura), suponen unos costes entre 1,30 y 1,54 euros por kilómetro, frente a los 1,05 en la Península Ibérica (Ministerio de Fomento, 2011)2, esto es, unos 570 euros para el mismo trayecto en territorio continental. En suma, desplazar una mercancía en Canarias en un furgón grande supone como mínimo un 35% más oneroso en relación con el territorio continental, hecho que, evidentemente, supone una pérdida de competitividad de las empresas de las Islas frente al territorio continental, traduciéndose en un serio hándicap para su desarrollo.
El marco teórico-conceptual en el que se ha insertado la propuesta específica del ETIT de Canarias expresa la realidad territorial y de fuerzas sociales y económicas activas que operan en el transporte y sus infraestructuras. El sistema de transporte no es el resultado de una situación azarosa, por el contrario, es el producto de las relaciones sociales de producción y de la globalización progresiva e invasiva del capitalismo mundial. Este proceso tiene repercusiones directas sobre los espacios regionales y subregionales, de modo que determinan su posicionamiento y el desarrollo socioeconómico. En estos espacios los transportes tienen un rol asignado por la red transnacional, nacional o regional. Su desempeño y su fortalecimiento tendrá consecuencias directas sobre la jerarquización territorial y la transformación de sus diferentes espacios productivos, con incidencias de grado diverso en las infraestructuras de transportes, la conectividad y la movilidad.
En el ejemplo práctico, se ha expuesto la incidencia que el ETIT de Canarias tiene en el desarrollo insular. Desde este punto de vista, se analizan el estado de las infraestructuras marítimas y viarias, los horarios y las tarifas marítimas, pues condicionan el grado de conectividad.
Así pues, como se ha constatado, la posibilidad de disponer de una óptima infraestructura no garantiza una verdadera integración de los espacios insulares. En particular, la política tarifaria y horaria de las navieras presenta una gran parte del problema, de ahí que la desregulación de los transportes haya sido una buena política estratégica, en tanto que ha facilitado una oferta más amplia de tarifas y horarios.
Del mismo modo, los espacios con menor potencial demográfico y económico –que en el caso de Canarias se corresponderían sobre todo con islas como El Hierro–, no son un atractivo para las operaciones de las navieras privadas, de ahí que las conexiones con esa isla hayan tenido que salir a concurso público varias veces, para así cumplir con un servicio mínimo, dentro de la política de las obligaciones de servicio público (OSP), en aras de favorecer la mencionada integración territorial.
En consecuencia, se debe considerar que parece más importante disponer de unas buenas conexiones que estimulen una mínima movilidad y sostenible por parte de los operadores, antes que centrar todos los esfuerzos en monumentales construcciones portuarias. De ahí que hayamos realizado especial hincapié en los horarios, en tanto que en la estructura del mercado actual los tiempos de las operaciones de las flotas de camiones se miden en costes y en integración territorial y, por esto, en posibilidades de desarrollo social y económico del territorio que, en suma, es uno de los objetivos finales.
Alisch, M.W. (2007). East West Transport Corridor Strategy and Action Plan Final, Karlskrona: Region Blekinge. Recuperado de https://goo.gl/RpweYo Último acceso: 15 de abril de 2018.
Banister, D. y Berechman, J. (2000). Transportation Investment and Economic Development. London: University College London.
Brown, L. R. (2000). Paving the Planet: Cars and Crops Competing for Land. Recuperado de https://goo.gl/2jDPCe Último acceso: 20 de junio de 2018.
Chowdhury, S. (2015). The effects of travel time and cost savings on commuters’ decision to travel on public transport routes involving transfers. Journal of Transport Geography, 43, 151-159. doi: https://doi.org/10.1016/j.jtrangeo.2015.01.009.
Coe, N. M., Hess, M., et al. (2015). Globalizing regional development: a global production networks perspective. Transactions of the Institute of British Geographers, 29, 468-484. doi: https://doi.org/10.1111/j.0020-2754.2004.00142.x
CEC (2001). La política europea de transportes de cara a 2010: la hora de la verdad. Luxemburgo: Comisión de las Comunidades Europeas. Recuperado de https://bit.ly/2Wqdx5O Último acceso: 10 de septiembre de 2018.
CEC (2007). Ampliación de los principales ejes de transporte transeuropeos a los países vecinos. Orientaciones sobre el transporte en Europa y las regiones vecinas. Comunicación de la Comisión al Consejo y al Parlamento Europeo. Recuperado de https://goo.gl/Si2TLn Último acceso: 10 de septiembre de 2018.
De Jong, G., Gunn, H.F., Y Walker, W. (2004). National and international freight transport models: an overview and ideas for further development. Transport Reviews, 24 (1), 103-124. doi: https://doi.org/10.1080/0144164032000080494
Deakin, E. (2007). Equity and environmental justice in sustainable transportation: toward a research agenda. California University: Transport Center.
Fundación Tomillo (2001). Los costes de ultraperiferia de la economía canaria. Santa Cruz de Tenerife: Consejería de Economía Hacienda y Comercio. Recuperado de http://hdl.handle.net/10234/55362 Último acceso: 10 de septiembre de 2018.
Gobierno De Canarias (2005). Eje Transinsular de Infraestructuras del Transporte de Canarias. Las Palmas de Gran Canaria: Consejería de Obras Públicas, Vivienda y Aguas. Recuperado de https://bit.ly/2vtqnoi Último acceso: 10 de septiembre de 2018.
Hernández Luis, J. Á. (2002). Temporal accessibility in archipelagos: inter-island shipping in the Canary Islands. Journal of Transport Geography, 10, 231-239. doi: https://doi.org/10.1016/S0966-6923(02)00014-5
Hernández Luis, J. Á. (2007). Repercusiones territoriales del transporte marítimo y aéreo en la isla de La Gomera. Estudios Geográficos, LXVII, 260, 79-104. doi: https://doi.org/10.3989/egeogr.2006.i260.44
Hernández Luis, J. Á. (2010). El transporte aéreo interinsular como factor de cohesión territorial en las Islas Canarias. Transporte y Territorio, 2, 38-67.
Hoyle, B. S., Knowles, R. D. (1998). Modern transport geography. London: Belhaven Press.
ITMMA (2009). Economic analysis of the European seaport system, Report serving as input for the discussion on the TEN-T policy. Amberes: Universidad de Antwerp.
Laffel, N. (2206). Promoting Public Transport for Sustainable Transport. Recuperado de https://goo.gl/RpweYo Último acceso: 3 de abril de 2018.
Lavissière, A. Y Rodrigue, J-P. (2017). Free ports: towards a network of trade gateways. Journal of Shipping and Trade, 2 (7), 1-17. doi: https://doi.org/10.1186/s41072-017-0026-6
Ministerio de Fomento (2011). Observatorio del transporte intermodal terrestre y marítimo. Madrid: Secretaría de Estado de Transporte. Recuperado de https://bit.ly/2ZOxyoT Último acceso: 20 de junio de 2018.
Neutens, T. et al. (2012). The relationship between opening hours and accessibility of public service delivery. Journal of Transport Geography, 25, 128-140. doi: https://doi.org/10.1016/j.jtrangeo.2011.03.004
Newman, M. E. J. (2003). The structure and function of complex networks. SIAM Review, Vol. 45, 2, 167-256. doi: https://doi.org/10.1137/S003614450342480
Notteboom, T. (2018). Growth Q1 2018 for top 20 container ports in Europe. Recuperado de https://bit.ly/2JgxkBr Último acceso: 3 de junio de 2018.
Petrus Bey, J. M. y Seguí Pons, J. M. (1991). Geografía y redes de sistemas de transporte. Madrid: Síntesis.
Potrykowski, M. y Taylor, Z. (1984). Geografía del transporte, Barcelona: Ariel.
Ramos Pérez, D. (2001). Transporte aéreo, territorio e insularidad en Canarias. Una aproximación en el umbral del siglo XXI. Santa Cruz de La Palma: Tauro Producciones.
Rodrigue, J. P. (2006). Intermodal Transportation and Integrated Transport Systems: Spaces, Networks and Flows. Flowpolis: The Form of Nodal Space conference. Las Palmas de Gran Canaria. Recuperado de https://goo.gl/NZ2kcj Último acceso: 18 de mayo de 2018.
Rodrigue, J.P., Comtois, C., y Slack, B. (2013). The Geography of Transport Systems, New York: Routledge. Recuperado de https://bit.ly/2uGQ6ZO Último acceso: 18 de mayo de 2018.
Rodríguez Dapena, A. (2013). Tendencias del transporte marítimo y los puertos, Madrid: Puertos del Estado. Recuperado de https://goo.gl/ocHcdb Último acceso: 18 de mayo de 2018.
Sánchez, J. E. (1981). La geografía y el espacio social del poder. Barcelona: Los Libros de la Frontera.
Tindemans, H. (2005). Spatial analysis and modelling based on activities: a pilot study for Antwerpen and Gent. En Williams, K. (Ed), Spatial Planning, urban form and sustainable transport. Aldershot: Ed. Ashgate.
Unión Europea (2007). Extension of the major trans-European transport axes to the neighbouring countries. Guidelines for transport in Europe and neighbouring regions. Bruselas: Directorate-General Energy and Transport.
Unión Europea (2007). The Northern Transport Axis. Pilot for the analytical support framework to monitor the implementation of the infrastructure and soft. Finland: High Level Group of European Commission, WSP.
UNCTAD (2018). Review of maritime transport. Nueva York: United Nations Publications. Recuperado de https://bit.ly/2NlUvZ5 Último acceso: 23 de enero de 2018.
Vallega, A. (1995). La regione, sistema territoriale sostenibile. Milán: Mursia.
Yamaguchi, K. (2007). Inter-regional air transport accessibility and macro-economic performance in Japan. Transportation Research Part E: Logistics and Transportation Review, 43 (3), 247-258. doi: https://doi.org/10.1016/j.tre.2006.10.004
1. “Global South. Puertos y desarrollo económico y social en el Atlántico meridional (1850-2010)”, Proyecto HAR2015-64044-R y Red de Excelencia HAR2016-81812-REDT, Ministerio de Economía y Competitividad.
2. El dato que nos ofrece la fuente es de exactamente 1,01 euros por kilómetro para 2011, aunque lo hemos corregido en función de la inflación hasta los 1,05 euros por kilómetro de 2017 (Ministerio de Fomento, 2011).